Aperçu des sections

  • Généralités

  • المحور الأول: السلطة التنفيذية





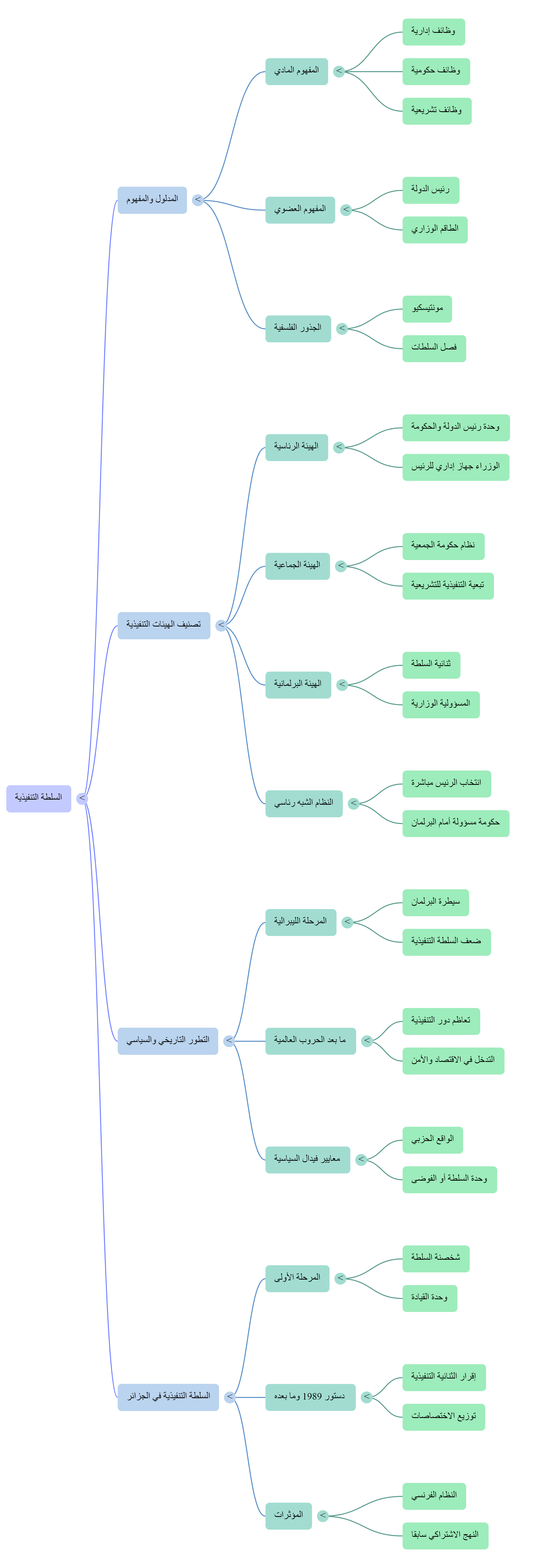
    مدلول السلطة التنفيذية 

    حاول " مونتيسكيو" إعطاء مفهوم أولي للسلطة التنفيذية محددا بذلك المجالات التي تستأثر بها وهي خاصة ممارسة الاختصاص الدولي، وضمان الأمن والاختصاص العسكري

       إن المدلول التنفيذي ظل نفسه، والذي تغير هو حجم وآليات تنظيم السلطة وأساليب ممارستها  ليمكن القول أن المدلول التنفيذي من الناحية المادية يعني ممارسة جملة من الوظائف الإدارية الحكومية والتشريعية ،هذا يدفعنا إلى القول أن الهيئة التنفيذية التي اتصفت في ظل الملكية بالسلطة المطلقة هي نفسها في العصر الحديث التي توصف بالسلطة المسيطرة 


  • المحور الأول : أولا/ تطور السلطة التنفيذية في الجزائر

       لقد نظمت دساتير الجزائر المتعاقبة السلطات الثلاثة التي يقوم عليها النظام السياسي الجزائري فكانت السلطة التنفيذية الموكل إليها تنفيذ القوانين مجسدة في رئيس الدولة باعتباره الشخصية التي تدور حولها ملامح نظام الحكم ،ومن خلال تتبع التطور السياسي في الجزائر ،فإننا نجد النظام في بداية قيامـــه ركز على"وحدة السلطة "كما يمكن القول أن الفلسفة التي حملتها الدساتير التي تعاقبت ليست واحدة والنهج السياسي الذي رسمته غير ثابت ما عدا في نقطة واحدة ،ألا وهي التأثر بالنظام السياسي الفرنسي من جهة وتبني النظام الاشتراكي من جهة أخرى حيث ظل هذا طاغيا في مجال نظام الحكم إلى غاية صدور أول دستور تعددي، فكان رئيس الجمهورية يهيمن على السلطة التنفيذية منذ إنشاء أول دستور جزائري ،وإن حاول تغيير الأوضاع عندما أشرك هذه المهمة مع شخصية ثانية متبني في ذلك مبدأ ازدواجية السلطة التنفيذية، لتصبح المهام موزعة على رأسي السلطة التنفيذية .

        لهذا سنخصص بداية هذه الدراسة للبحث عن بوادر ظهور الثنائية التنفيذية من خلال التطرق إلى المراحل التاريخية والدستورية للسلطة التنفيذية في النظام السياسي الجزائري ومحاولة تحديد موقعها من بين الأنظمة المعاصرة و هل تعود إلى أزمنة سابقة عن تاريخ إقرارها في دستور 1989

  • تابع المحور الأول: ثانيا/المركز القانوني للوزير الأول

    لا يخلو أي نظام سياسي أو دولة في العالم حاليا من تواجد الجهاز الحكومي الذي تواجد منذ زمن بعيد وفي ظل أنظمة حكم قديمة ،والحديث عن الحكومة وقدمها لا يعني أنها جهاز محدد المعالم ومعروف بشكل دقيق ،ذلك أن الدساتير لم تعمل في الغالب على تعريفها ،وإن كانت قد حددت مكوناتها مثلما هو الحال في الدستور الجزائري أو مهمتها الأساسية كما نصت عليه المادة 20 من الدستور الفرنسي،وإن كانت هذه الأخيرة أيضا لم تعمل على تحديد أعضائها ولا مظهره وأمام هذا الفراغ كان الفقه الدستوري ملزم بالبحث عن تعريف لهذه المؤسسة وهذا ما دفعه للنظر إليها من جوانب متعددة وإعطائها مفاهيم مختلفة فاستخدم مصطلح الحكومة للدلالة على أكثر من معنى فهو يستخدم و يقصد به نظام الحكم في الدولة بمعناه الواسع ،أي كيفية ممارسة السلطة العامة من قبل جماعة سياسية معينة ،كما يقصد به مجموع الهيئات الحاكمة أو السلطات المسيرة لأمور الدولة ،وتتمثل في كل من السلطة التشريعية و التنفيذية وأيضا القضائية .

      يقصد بها كذلك السلطة التنفيذية بفرعيها رئيس الدولة والوزارة، ليكون هذا المعنى هو الأقرب و في هذا يقول" g.vedel "إن هذا المصطلح يستعمل بالمعنى الواسع ،فهي أي الحكومة مؤلفة من  رئيس الدولة و مجلس الوزراء ،وفي كل مرة يقال حكومة ،لا يعني الكلام عن أعضاء الحكومة لأن لكل منهم صلاحياته ودوره الخاص به ،
    نتعرف من خلال هذه المحاضرة على المركز القانوني للوزير الأول أو رئيس الحكومة حسب الحالة في النظام السياسي الجزائري


  • المحور الثاني:السلطة التشريعية

         

    نصت المادة 98/2 من دستور 1996 على "يمارس السلطة التشريعية برلمان يتكون من غرفتين،وهما المجلس الشعبي الوطني ومجلس الأمة"،

     وبذلك كان أول دستور يعتمد البيكاميرالية البرلمانية.

      وبما أن دستور 96 يمثل دائما الدستور القانون الذي تضمن كل ما يتعلق بتنظيم السلطات فالانطلاقة ستكون دائما منه ومن خلال آخر تعديل لسنة2020  
        الذي نص  على السلطة التشريعية في الفصل الثالث من الباب الثالث تخت عنوان "البرلمان" مقارنة مع الدساتير السابقة أين كانت تندرج تحت مسمى 

    السلطة التشريعية ما عدا دستور  1976أين سماها الوظيفة التشريعية


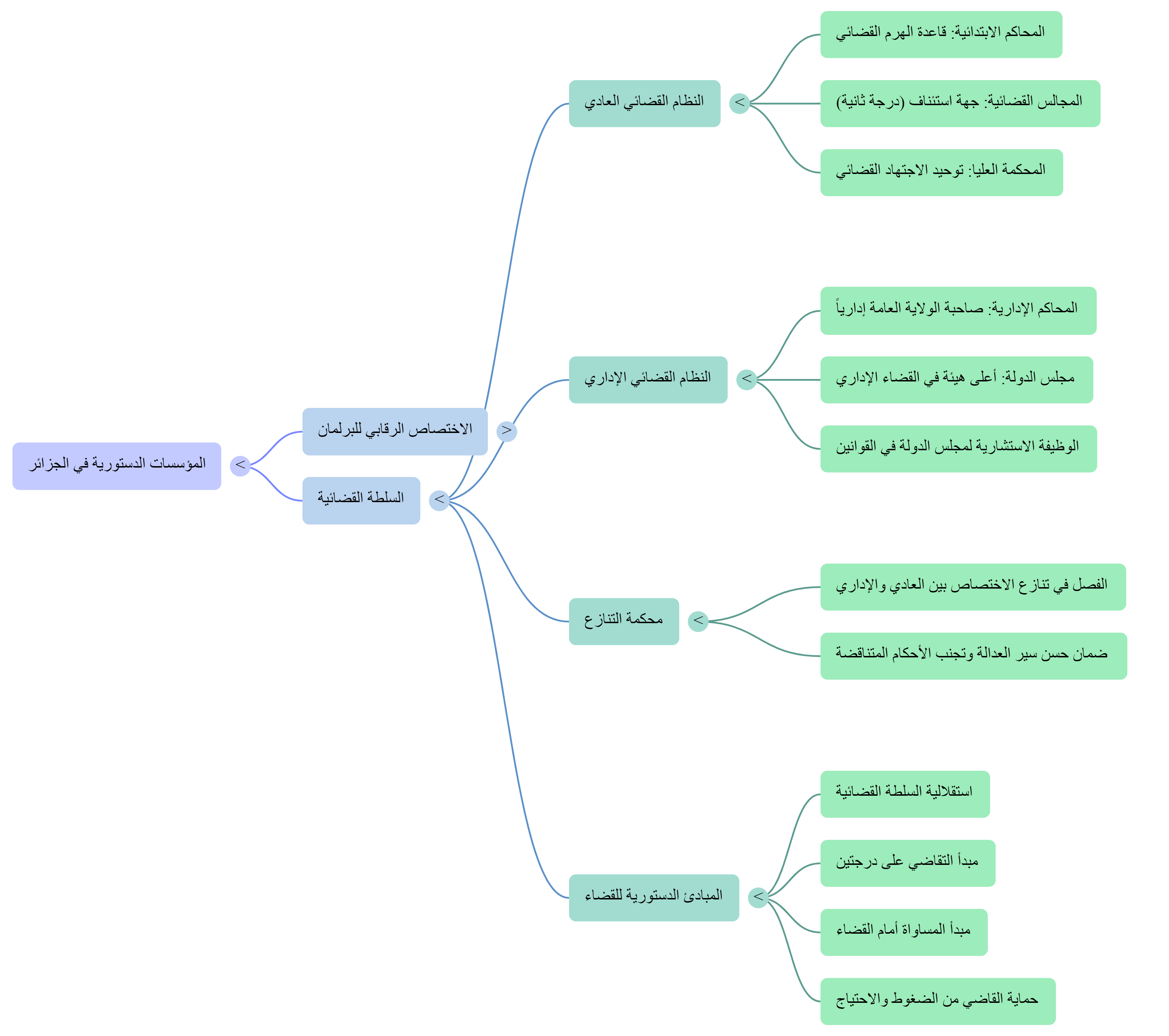
  • المحور الثالث: السلطة القضائية

    السلطة القضائية في النظام السياسي الجزائري

    من خلال المكتسبات السابقة للطالب حول الجهاز القضائي وتركيبته وآليات عمله سيكون بامكانه التعرف بشكل مبسط 

    على السلطة القضائية كهيئة لها دور وصلاحيات دستورية تجعلها كهيئة مستقلة عن السلطتين التنفيذية والقضائية 

    إلا أنه ودائما من خلال الصلاحيات الممنوحة لرئيس الجمهورية في المجال القضائي ستبرز المفارقة الواضحة في هذا الجانب

    الأهداف الخاصة 

    تمكين الطالب من تحديد العلاقة القائمة بين السلطات الثلاثة وخاصة بين السلطة القضائية والسلطةالتنفيذية

    تمكين الطالب من التمييز بين الصلاحيات الدستورية والممارسات الدستورية


  • المحور الرابع: العلاقة بين السلطات الثلاث

    وفقا للتعديل الدستوري لسنة 2020، والصلاحيات الممنوحة لكل سلطة لمراقبة أو ايقاف السلطة الأخرى،
    ومدى فعالية هذه الوسائل من الناحية التطبيقية. وبعد المعارف المكتسبة من دراسة كل سلطة على حدى  نخلص إلى:
     أن السلطة التنفيذية تملك من وسائل المراقبة ما يجعل السلطة التشريعية كتابع لها وتحت السيطرة،
     منح السلطة التشريعية من وسائل عبارة عن نصوص قانونية وفي بعض المرات يصعب تطبيقها أو
    وجود فراغات قانونية تمنح الحكومة التهرب من المراقبة.
    السلطة القضائية بالرغم من النص على استقلاليتها إلا أن الصلاحيات الممنوحة لرئيس الجمهورية خاصة منها التعيين في
    الوظائف لا يجعلها  تتمتع بالاستقلالية التامة،
    الأهداف الخاصة  
    تمكن الطالب في هذا المحور الأخير من تصفح مختلف الصلاحيات الدستورية وربطها مع الممارسة السياسية للوصول في الأخير 
    إلى فهم النظام السياسي الجزائري والمقاربة مع الأنظمة السياسية الأخرى من حيث الصلاحيات الممنوحة لكل سلطة واستيعاب مدى 
    التكييف الدستوري للنظام السياسي الجزائري.
    على الطالب أن يصل في الأخير إلى أن السلطة التنفيذية تتميز حقيقة بالتعسف والقيد.
    أن السلطة التشريعية برغم آليات الرقابة تبقى ضعيفة أمام السلطة التنفيذية التي تواجهها بسلاح الحل.