Aperçu des sections
بطاقة تعريفية
جامعة عبد الحفيظ بو الصوف ميلة
كلية العلوم الاقتصادية والتجارية وعلوم التسيير
قسم علوم التسيير
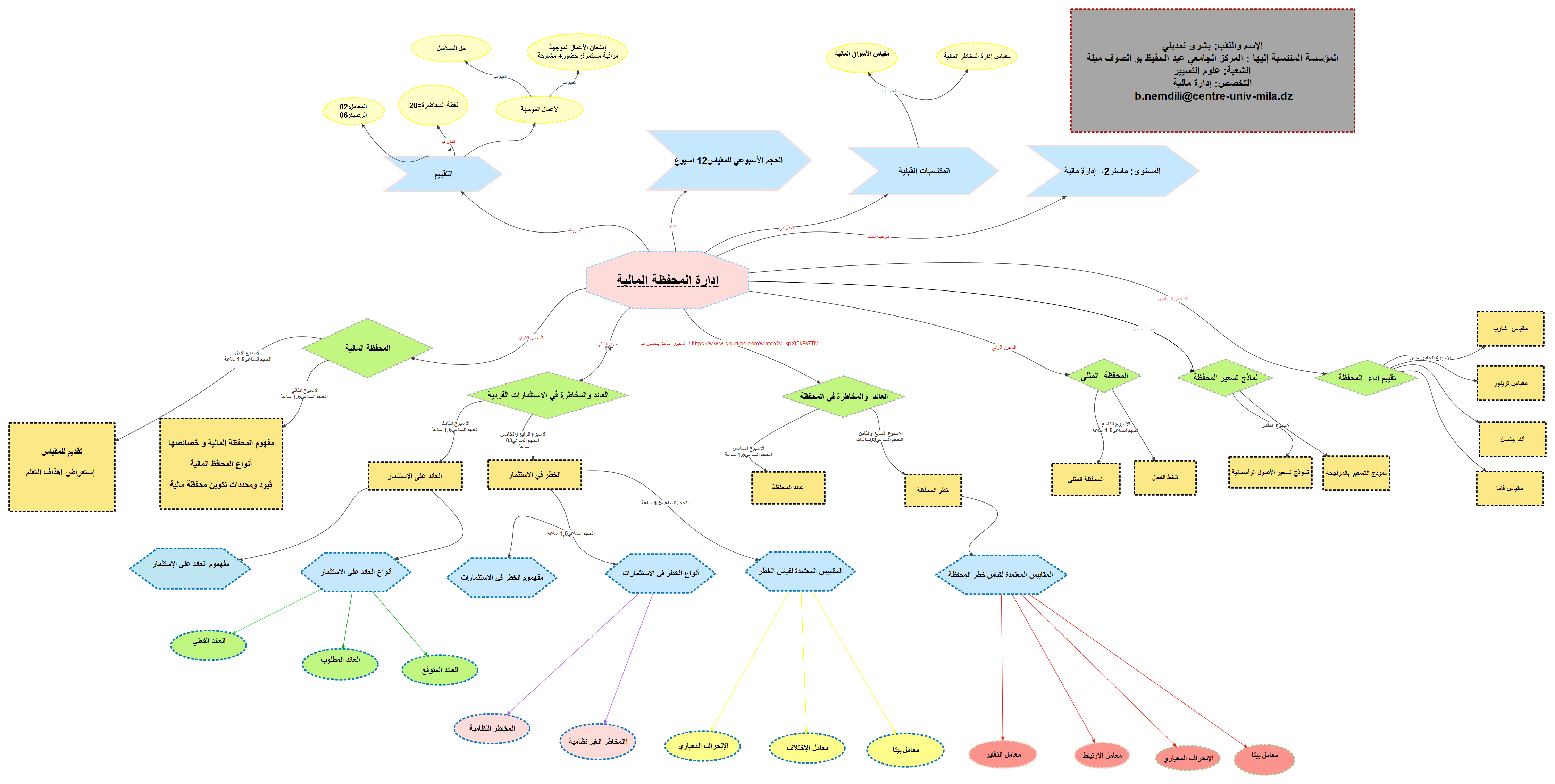
المقياس: إدارة المحفظة المالية
الفئة المستهدفة: سنة أولي ماستر إدارة مالية
الرصيد: 3، المعامل: 2
الحجم الساعي: 45 ساعة (22.5ساعة محاضرة و22.5 ساعة اعمال موجهة)
التوقيت: الأحد من 08ساو 00د الى 11سا و00د
طريقة التقييم:
التقييم النهائي من خلال:
- التقييم بواسطة امتحان كتابي حضوري في اخر السداسي يحتوي على كل ما تم التطرق اليه ومناقشته في المحاضرة إضافة الى تمارين من الاعمال الموجهة، ويدخل في النقطة النهائية بنسبة 60%.
- التقييم المستمر والذي يكون في حصة الاعمال موجهة يدخل في النقطة النهائية للمقياس بنسبة 40% مقسم بين 30% امتحان قصير بعد كل فصل و10% الحضور والمشاركة في كل حصة.
معدل النجاح في هذه المقياس يكون أكثر او يساوي 10 من 20.معلومات التواصل والاتصال
أستاذ المحاضرات والاعمال الموجهة الدكتورة بشرى نمديلي
التواصل عبر: b.nemdili-centre-univ-mila.dz
أوقات التواصل في المكتب: يوم الأحد من الساعة 11سا الى30 :12 سا.
يوم الاثنين من الساعة 09:30 إلى 11أهداف الدراسة

تمكين الطالب من:
- معرفة أنواع العائد في الاستثمارات المالية والتمييز بينها،
- تصنيف المخاطرالمالية والتعرف بطرق تقديرها،
- القدرة على تحديد الاستثمار الأفضل من مجموعة ىبدائل متعددة،
- القدرة على تقييم أداء المحفظة المالية في ظل العائد والمخاطرة.
المكتسبات القبلية
لكي يستطيع الطالب استيعاب هذه المقياس بسهولة يجب ان يكون على دراية ب:
- مفاهيم أساسية حول الأسواق المالية
- مفاهيم عامة حول إدارة المخاطر المالية
وكل من هذين المقياسين تم اكتسابهما في السنة السابقة
اختبار المتطلبات القبلية تم وضع مجموعة من الاسئلة من أجل اختبار مدى اكتساب الطالب ،ففي حالة رسوب الطالب في اختبار المتطلبات القبلية يمكه المراجعة من خلال الاعتماد على سلسلة فيديوهات في اليوتيوب من إعداد الأستاذ عبد الكريم قنذوز محاضرات في الادارة المالية المتقدمة .
المحاضرة الثامنة: نمودج تسعير الأصول الرأسمالية CAPM
یعتبر الاستخدام الأساسي لهذا النموذج هو حساب كلفة التمویل والتي تمثل في نفس الوقت معدل العائد المطلوب على حق الملكیة ، ولكلفة التمویل المحسوبة بهذا النموذج أهمیة كبیرة في القرارات المالیة، بما في ذلك قرارات التمویل والاستثمار، لأنها هي بمثابة أدنى عائد یطلب؛ یستخدم للمفاضلة بین الهیاكل المالیة من خلال اختیار الهیكل المالي الذي یحقق أقل معدل لكلفة التمویل، أو ذلك الذي یحقق أكبر فرق موجب بین معدل العائد المتوقع والمطلوب؛
یعبر النموذج عن العائد المطلوب لأصل ما في جزئین: - الأول: العائد الخالي من الخطر؛ - الثاني: علاوة المخاطرة المصاحبة لهذا الأصل. ویتم التعبیر ریاضیا عن نموذج تسعیر الأصول الرأسمالیة بالمعادلة التالیة، والتي تعبر عن معدل العائد المطلوب (RRR (Return Required of Rate للاستثمار في الاصل i

نظرية التسعير بالمراجحة APM
تعرض منوذج CAPM الى الكثير من الانتقادات بسبب اعتماده على فرضيات متعددة و مقيدة للتحليل، مما قلل من قيمته عند التطبيق العملي، حيث اعتبر أن معدل العائد املطلوب في السوق يعتمد على عامل واحد فقط وهو مخاطر السوق، في حين يشير الواقع العملي إلى أن معدل العائد املطلوب يتأثر بمجموعة من العوامل، وهو ما استوجب البحث على نماذج أخرى أكثر تفسيرا للعوامل المؤثرة على العائد. تعترب نظرية تسعير الملراجحة APT التي قدمها "Ross Stephen "سنة 1976 كبديل عن منوذج تسعير الاصول الرأسمالية CAPM. -
فرضيات نموذج تسعير المراجحة: يستند نموذج تسعير المراجحة على جمموعة من الافرتاضات تتمثل فيما يلي:
أ-يسود سوق رأس املال املنافسة الكاملة.
ب- يساهم العديد من المحليلين والمتعاملين في التأثريرعلى أسعار الاوراق المالية في ظل ظروف التأكد لزيادة الثروة.
ج- يفضل المستثمر زيادة ثروته في ظل ظروف التأكد.
-معادلة نموذج تسعير المراجحة: تستخدم نظرية تسعري المراجحة ما يسمى بنموذج العوامل (Model Factor )ويقصد بذلك العوامل الاتصادية التي تؤثر على الاوراق المالية،


