Passer au contenu principal
Traduction et Interprétariat (formation)
Panneau latéral
Recherche de cours
Fermer
Recherche de cours
Activer/désactiver la saisie de recherche
English (en)
Français (fr)
العربية (ar)
Connexion
Cours
Contact
Archive
Cours
Contact
Archive
Cacher les blocs
Plein écran
Vue standard
Cours
Aide et Accompagnement
Formation des enseignants nouvellement recrutés
2024
Traduction et Interprétariat (formation)
Course Plan
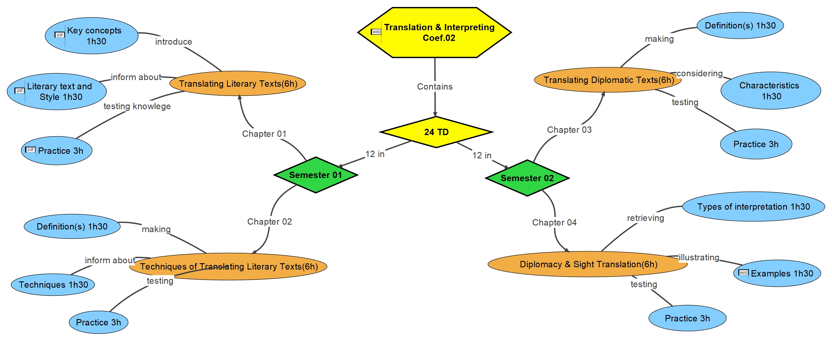
Mind map of the course
Mind map of the course
Modifié le: mercredi 28 août 2024, 18:43
Activité précédente
Pretest 03
Activité suivante
Course plan
Aller à…
Aller à…
Annonces
Forum
Ask me
Wiki for easy chat
Pretest 01
Pretest 02
Pretest 03
Course plan
Chapter One and Two
Test
Feedback
Chapter Three and Four
Test02
Feedback
The Evaluation of Dr. Djalal
The Evaluation of Dr. Salim
The Evaluation of Ms. Ines