Passer au contenu principal
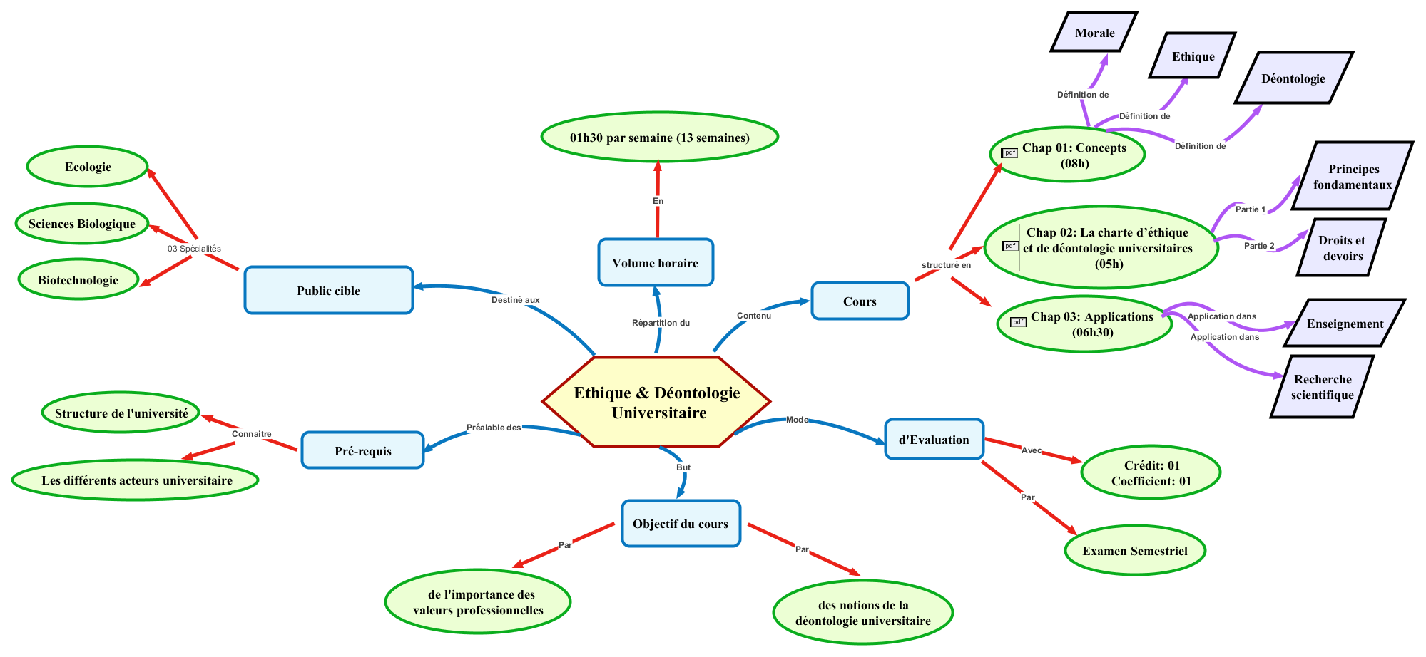
Ethique et Déontologie -formation-
Panneau latéral
Recherche de cours
Fermer
Recherche de cours
Activer/désactiver la saisie de recherche
English (en)
Français (fr)
العربية (ar)
Connexion
Cours
Contact
Archive
Cours
Contact
Archive
Cacher les blocs
Plein écran
Vue standard
Cours
Aide et Accompagnement
Formation des enseignants nouvellement recrutés
2024
Ethique et Déontologie -formation-
Grande lignes
Carte mentale
Carte mentale
Activité précédente
Contenu détaillé
Activité suivante
Direct via le chat
Aller à…
Aller à…
Annonces
Objectifs spécifiques
Test des pré-requis
Contenu détaillé
Direct via le chat
Introduction et concepts
Version écran
Echanger entre vous
Déposez-ici votre solution
Support PDF
vision écran
Glossaire chapitre II
J'apprends par l'évaluation
Didactique
Suis-je pret à passer l'interrogation?
Tester vos aquis
Grille d'évaluation PDF
Grille d'évaluation WORD
Dépôt du formulaire