-
Cacher les blocs
- Plein écran
- Vue standard
الأستاذة: ابتسام رمضاني
المؤسسة: المركز الجامعي عبد الحفيظ بوالصوف ميلة
معهد: الحقوق
قسم: الحقوق
:البريد الالكتروني
ramdani.i@centre-univ-mila.dz
أيام الاستقبال: الثلاثاء من 12:30 إلى 14:00 والخميس من 09:30 إلى 11:00
: عند
الانتهـاء مـن المقيـاس التعليمـي سـيكون
الطالـب ملمـا بأهـداف المقيـاس كالآتي
مستوى المعرفة والتذكر : يتوقع من الطلاب في هذا المستوى أن يستعيدوا المعلومـات مـن الـذاكرة (المكتسـبات القبليـة) حيـث يقـوم الطـلاب بحفـظ التعريفـات المرتبطـة بموضـوع طرق الطعن في الأحكام الجزائية ،يتم إعطاء الطلاب أسئلة اختبـار بإجابـة قصـيرة أو باختبـارات متعـددة ويطلـب مـنهم الإجابـة عليهـا بهـدف استحضار ما لديهم من مكتسبات فيما يتعلق بالقانون بصفة عامة ومختلف القوانين الإجرائية التي تنظم وسائل الطعن في الأحكام الجزائية.
مستوى الاستيعاب والفهم : يقوم الطـلاب ببنـاء وصـلات جديـدة فـي عقـولهم حيـث يقومـون بتحديـد الخصائص الأساسية التـي تسـمح لهـم بتحديـد مختلـف المتغيـرات والمفـاهيم المتعلقـة بالمقيـاس ،وهنـا نعطي الطالب بعض الأسئلة المتنوعة انطلاقا مما تم الاستفادة منه وفهمه للدرس.
مستوى التحليل: تحليل الطالب أهم الفروقات بين مختلف المواد القانونية ومحتوى المواد التي تضمنتها مختلف النصوص القانونية المرتبطة بكل طريق من طرق الطعن سواء معارضة أو استئناف أو غيرها من الوسائل الأخرى، لاسيما في حالة ما كانت قضايا جنائية تستلزم التحليل العميق.
مستوى التركيب : تجميع الطالب لمعلومات من شأنها أن تساعده في إعادة بناء تصوره حول أساليب ممارسة طرق الطعن المذكورة وطبيعتها وخصوصياتها واجراءاتها ويعيد تركيبها في شكل نسق كلي.
.مستوى التقييم: يتمكن الطالب في هذا المستوى من التقييم وإبداء رأيه حول مختلف طرق الكعن وكذا تقييم النظام القانوني لكل وسيلة.
:يتعين على الطلاب قبل البدء في هذه الوحدة أن يكونوا على دراية بالآتي
ماهية قانون الإجراءات الجزائية-
المبادئ التي تقوم عليها المحاكمة الجزائية-
أطراف الدعوى العمومية-
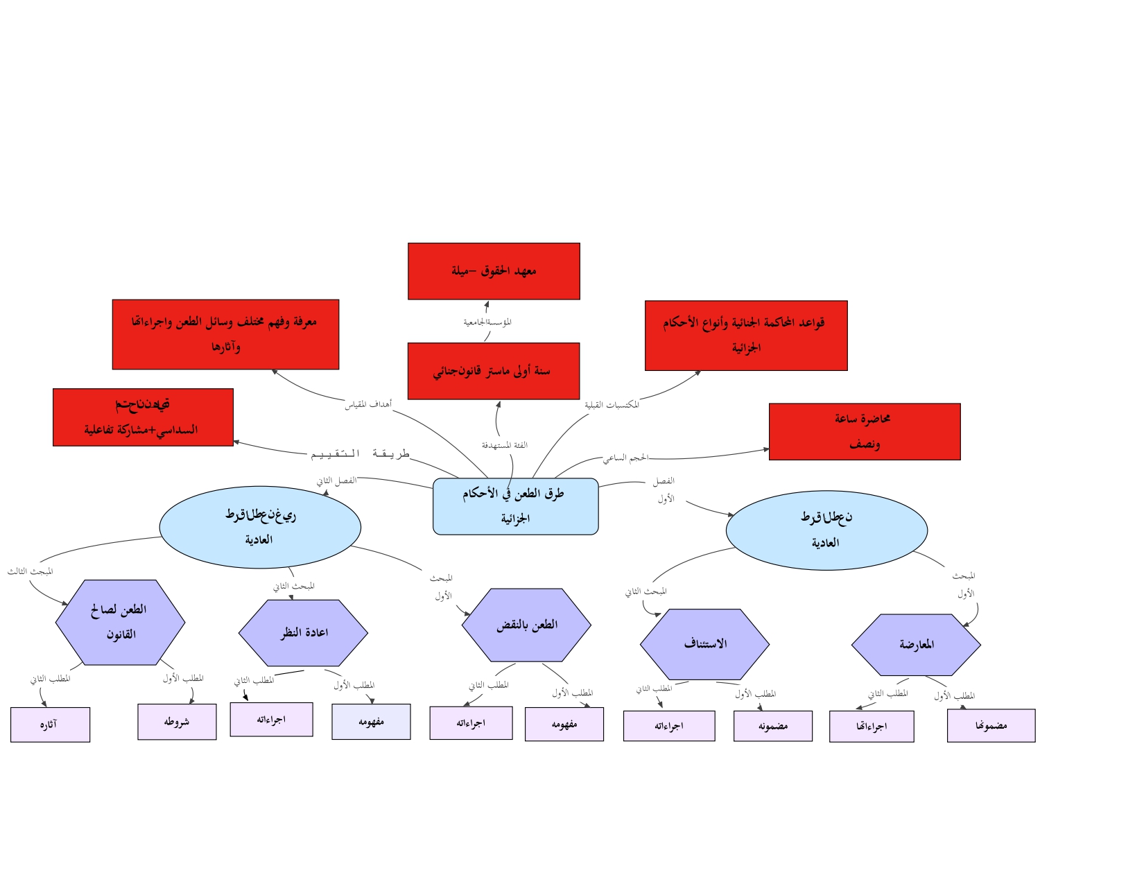
مقدمة
الفصل الأول: طرق الطعن العادية
المبحث الأول: المعارضة
المطلب الأول: مفهوم المعارضة
المطلب الثاني: إجراءات المعارضة
المبحث الثاني: الاستئناف
المطلب الأول: مفهومه
المطلب الثاني: إجراءات الاستئناف
الفصل الثاني: طرق الطعن غير العادية
المبحث الأول: الطعن بالنقض
المطلب الأول: مفهومه
المطلب الثاني: إجراءاته
المبحث الثاني: التماس إعادة النظر
المطلب الأول: مفهومه
المطلب الثاني: حالاته
المبحث الثالث: الطعن لصالح القانون
المطلب الأول: مفهومه
المطلب الثاني: إجراءاته
إن الغاية من الدعوى العمومية هي الوصول إلى الحقيقة، وهذه الأخيرة تتجسد في حكم جنائي يفصل في موضوع الدعوى سواء بالبراءة أو الإدانة
:يعرَف الحكم الجزائي بأنَه
(ذلك القرار الذي تصدره الجهات القضائية الجزائية مطبقة فيه نص القانون بصدد الوقائع المعروضة أمامها)،
وهو بهذا المعنى النهاية الطبيعية لأي دعوى عمومية أيا كانت الطريقة التي تم تحريكها بها، بعد المرور بمراحلها المختلفة، على أنه يتعين على قاضي الموضوع الذي باشر إجراءات الدعوى وترأس جميع جلساتها أن يصدر الأحكام بنفسه وإلا كانت باطلة حسب ما أقرته المادة 341 من قانون الإجراءات الجزائية
وفي
كل الأحوال فإن ما يصدر عن القضاة من أحكام
لا يمنع المتقاضين من ممارسة الحق في
مراجعتها عبر آلية الطعن؛ فهي لا تعدو
كونها عملا إنسانيا يعتبر فيه الخطأ واردا ومن هنا اعترف المؤسس الدستوري لأطراف الدعوى العمومية لاسيما المتهم بالحق في الطعن في هذه الأخيرة عبر طرق الطعن العادية وغير العادية 
يفرض
حق الدفاع ومبادئ المحاكمة العادلة أن
تُمنح الفرصة لكل أطراف الدعوى وخاصة
المتهم للدفاع عن حقوقهم ومناقشة
الأدلة المختلفة ومواجهة ادعاءات خصومهم،
من أجل ذلك وجب منح فرصة أخرى لمن تغيب عن
الجلسة لإعادة طرح النزاع من جديد على
مستوى المحكمة أو المجلس القضائي، وسوف
نتناول في الآتي كل من مضمون المعارضة
وإجراءاتها بغية
تحقيق أهداف هذا المحور وهي كالآتي :
-تلقين الطالب طرق الطعن العادية
-التعريف بطرق الطعن العادية
-إبراز الجانب الإجرائي لممارسة كل من حق المعارضة والاستئناف

المطلب الأول:المعارضة
الفرع الأول: مضمون المعارضة
المعارضة إجراء قانوني إعترف به المشرع للطرف المتغيب في الدعوى يلتمس من خلالها اعادة طرح النزاع من جديد سعيا إلى مراجعة الحكم أو القرار الغيابي، وهي مقصورة على االأحكام الغيابية الصادرة في الجنح أو المخالفات سواء على مستوى المحكمة أو المجلس القضائي وكذلك بالنسبة لقسم الأحداث وغرفة الأحداث،
أمَا الأحكام الغيابية الصادرة في الجنايات فإنَها تبطل بقوة القانون بمجرَد حضزر المتهم أو القبض عليه فيُعاد النظر في الدعوى أمام محكمة الجنايات.
الفرع الثاني: إجراءات المعارضة
أولا: من لهم الحق في المعارضة
تقرر المعارضة لكل أطراف الدعوى ماعدا النيابة العامة، حيث تنص المادة 409 من قانون الإجراءات الجزائية على جواز معارضة المتهم في الحكم الغيابي في ما يتضمنه من الفصل في الدعوى العمومية والدعوى المدنية، كما أجازت له أن تنحصر هذه المعارضة في ما قضى به الحكم من الحقوق المدنية فحسب.
أما المعارضة الصادرة من الطرف المدني فلا أثر لها إلا على ما يتعلق بالحقوق المدنية وفق ما جاء في المادة 413 فقرة 2 من قانون إ ج، وكذلك الشأن بالنسبة للمسؤول المدني.
ثانيا: ميعاد المعارضة
وفق نص المادة 411 من قانون إ ج فإنَ المعارضة تكون مقبولة في مهلة 10 أيام يبدأ حسابها من يوم التبليغ الشخصي للمتهم، وتمدد المهلة إلى شهرين إذا كان الطرف المتخلَف عن الحضور يقيم خارج التراب الوطني.
ثالثا: آثار المعارضة
إذا تم تقديم المعارضة من الأطراف الذين لهم الحق فيها، كل في الجانب الذي يعنيه فإنَه ينجم أثران، الأول هو وقف تنفيذ الحكم الغيابي1 والثاني الغاء الحكم وذلك بإعادة المحاكمة وصدور حكم جديد.
فبالنسبة إلغاء الحكم الغيابي
نصت المادة 409 من قانون إ ج على أنَ المعارضة المقدمة ضد تنفيذ الحكم الغيابي تجعل تنفيذ الحكم المعارض فيه كأن لم يكن بالنسبة لجميع ما قضى به، وهذا شريطة أن تكون مقبولة شكلا من الناحية القانونية؛ أي بأن تكون مسجَلة خلال الميعاد القانوني.
أما بخصوص إعادة المحاكمة وصدور حكم جديد
فقد نصت المادة 420 من قانون إ ج أنَ الجهة التي تنظر في المعارضة هي نفس الجهة التي أصدرت الحكم الغيابي، وهذا عكس الاستئناف الذي يُنظر من تشكيلة قضائية غير التي أصدرت الحكم بغية تمكين الطرف المتخلَف عن الحضور خصوصا المتهم من تقديم أوجه دفاعه.
وتجدر الإشارة إلى أنَه –وبالرغم من أنَ المحكمة تعقد جلستها بنفس الأطراف وتناقش نفس الموضوع مجددا-طراف وتناقش نفس الموضوع مجددا-إلا أن تصدَي هذه الأخيرة للحكم يكون فقط للأطراف المعارضة دون البقية
يعد الاستئناف الطريق الثاني من طرق الطعن العادية في الأحكام الجزائية، ويتم من خلاله مناقشة الدعوى المستأنفة أمام الغرفة الجزائية بالمجلس القضائي وسوف نتناوله كل من مضمونه وإجراءاته في مطلبين على التوالي
المطلب الثاني: الاستئناف
الفرع الأول: مضمون الاستئناف
يعد الاستئناف طريق طعن عادي في الأحكام الصادرة عن المحاكم الابتدائية، هذا الأخير بمثابة فرصة لإصلاح ما شاب الحكم الابتدائي من عيوب أو نقائص، سواء ما كان منها متعلقا بموضوع الدعوى ذاتها أو ما تعلَق بالتطبيق الخاطئ لأحكام القانون، وهو حق يجسد كل من نص المادة 160 من الدستور الجزائري التي جاء فيها:( يضمن القانون التقاضي على درجتين في المسائل الجزائية ويحدد كيفيات تطبيقها) وكذا نص المادة الأولى من قانون الإجراءات الجزائية والمستحدثة بموجب القانون
17-07.
وقد عرَف الفقه الطعن بالاستئناف على أنَه: (إجراء يسمح لأطراف الخصومة باللجوء إلى جهة قضائية أعلى بغرض تنظيم ومراجعة الأحكام الصادرة بصفة إبتدائية عن محاكم الدرجة الأولى، بقصد تعديلها أو إلغائها والتصدي للموضوع من جديد بغرض تصحيح ما يمكن أن يكون قد تضمَنه من أخطاء موضوعية أو إجرائية أو قانونية)
الفرع الثاني: إجراءات الاستئناف
سوف نتناول في هذا المطلب كل من الأحكام القابلة للاستئناف، الأطراف المخول لهم الاستئناف، ميعاد الاستئناف، كيفية تقديم الاستئناف وأخيرا آثار الاستئناف تباعا.
أولا: الأحكام القابلة للاستئناف
:ورد في قانون الإجراءات الجزائية في القسم الأول من الفصل الرابع تحت عنوان في استئناف الأحكام في مواد الجنح والمخالفات أنَه تكون قابلة للاستئناف
الأحكام الصادرة في مواد الجنح إذا قضت بعقوبة حبس أو غرامة تتجاوز 20000 دج و 100000 دج بالنسبة للشخص المعنوي والأحكام بالبراءة.
الأحكام الصادرة في مواد المخالفات القاضية بعقوبة الحبس بما في ذلك المشمولة بوقف التنفيذ،
حيث أن المجلس الدستوري الجزائري وحرصا منه على تكريس مبدأ التقاضي على درجتين ألغى المادة 406 من قانون إ ج في شكلها الذي جاء به التعديل القانوني بالأمر رقم 15-02 المؤرخ في 23 يوليو 2015 وانتهى المشرع إلى إقرار حق الاستئناف في الأحكام الحضورية والأحكام الغيابية وذلك في حالة فوات آجال المعارضة واعتبارها كأن لم تكن.
كما أنَه بالرجوع إلى نص المادة 90 من القانون 15-12 المتعلَق بحماية الطفل نجده كذلك قد أقرَ حق الطعن بالاستئناف في الأحكام الجزائية الصادرة عن قسم الأحداث في مواجهة الطفل أو الحدث،
وبتعديل قانون الإجراءات الجزائية سنة 2017 بالقانون رقم 17-07 أقرَ حق الاستئناف في مواد الجنايات حيث نصت المادة 322 مكرر منه على ذلك بعبارة:"تكون الأحكام الصادرة حضوريا في محكمة الجنايات الابتدائية الفاصلة في الموضوع قابلة للاستئناف أمام محكمة الجنايات الاستئنافية"، كما نصت المادة 313 فقة 1 من قانون إ ج المعدَلة على أنَه: " بعد أن ينطق رئيس محكمة الجنايات الابتدائية بالحكم يُنبَه المحكوم عليه أنَ له مدة 10 أيام كاملة منذ اليوم الموال للنطق بالحكم للطعن بالاستئناف.
وبهذا التعديل يكون المشرَع الجزائري قد قفز قفزة هامة في مجال حقوق الدفاع ومبادئ المحاكمة العادلة.
أما بالنسبة للأحكام السابقة على الفصل في الدعاوى المختلفة فإنَها غير قابلة للاستئناف بمفهوم المخالفة لنص المادة 416 من قانون إ ج وكذلك بناء على موقف المشرَع الصريح الذي جعل استئناف هذه الأخيرة لا يكون إلا بعد الحكم الفاصل في الموضوع.
وعلى النقيض فإن المشرع أجاز استئناف ما يُقضى به في الدعوى المدنية ولكنه جعل ممارسة الحق مقصور على أطرافها وهم: المتهم والمدَعي المدني والمسؤول عن الحقوق المدنية وألا ينصب إلا على الشق المدني استنادا لأحكام المادة 417 فقرة 2 من قانون إ ج.
ثانيا: الأطراف المخول لهم الاستئناف
يقرر الحق في الاستئناف لكل من: المتهم، المسؤول عن الحقوق المدنية، وكيل الجمهورية، النائب العام، والإدارات العامة في الأحوال التي تباشر فيها الدعوى العمومية والمدعي المدني في ما يتعلّق بالحقوق المدنية فقط وهذا ما جاءت به المادة 417 من قانون إ ج.
ثالثا: ميعاد الاستئناف
يجوز الاستئناف في مهلة 10 أيام يبدأ سريانها من تاريخ النطق بالحكم الحضوري، أمَا بالنسبة للحكم الصادر غيابيا أو في حالة تكرار المتهم الغياب أو الحكم الحضوري الاعتباري فتسري المهلة ابتداء من تاريخ التبليغ الشخصي أو لموطن المتهم أو لمقر المجلس الشعبي البلدي أو للنيابة العامة.
وفي حالة استئناف أحد الخصوم في المواعيد المقرر يكون للخصوم الآخرين مهلة خمسة أيام إضافية لرفع الاستئناف(المادة 418 فقرة 3 ق إ ج)
أمَا بالنسبة للنائب العام فإنَه يقدَم استئنافه في مهلة شهرين اعتبارا من يوم النطق بالحكم.(المادة 419 ق إ ج).
4: كيفية تقديم الاستئناف
نصت المادة 420 من قانون إ ج على أنَ تقديم الاستئناف يتم بتقرير كتابي أو شفوي لأمانة ضبط المحكمة التي أصدرت الحكم المطعون فيه.
وأوجبت المادة 421 من القانون نفسه أن يُوَقع على تقرير الاستئناف من أمين ضبط الجهة التي حكمت ومن المستأنف نفسه ومن محام أو وكيل خاص مفوض عنه بالتوقيع وفي الحالة الأخيرة يُرفق التفويض بالمحرر الذي دوّنه أمين الضبط،
ووإذا كان المستأنف لا يستطيع التوقيع ذكر أمين الضبط ذلك.
وبالنسبة للمحبوس، يُرفع استئنافه لدى أمين ضبط السجن ويُسلّم إليه إيصال عنه؛ ويتعين على المشرف رئيس المؤسسة العقابية أن يُرسل نسخة من هذا التقرير خلال 24 ساعة إلى أمانة ضبط الجهة القضائية التي أصدرت الحكم المطعون فيه وإلا تعرّض إلى عقوبة إدارية(مادة 422 من ق إ ج)
يجوز للمستأنف أو محاميه إيداع عريضة تتضمن أوجه الاستئناف لدى كتابة ضبط المحكمة في الآجال القانونية، وترسل هذه الأخيرة مع أوراق الدعوى بمعرفة وكيل الجمهورية في أجل شهر على الأكثر إلى المجلس القضائي (المادة 423 من ق إ ج)، وإذا كان الاستئناف مرفوعا من قبل النائب العام تعيّن تبليغه إلى المتهم وعند الاقتضاء لى المتهم وعند الاقتضاء لى المسؤول عن الحقوق المدنية خلال شهرين.(المادة 424 من ق إ ج).1.
رابعا: آثار الاستئناف
الأصل أن الاستئناف يوقف تنفيذ الحكم الجزائي باعتبار أنّه قد يُلغى أو يُعدل، ولكن بالنسبة للأحكام التي قضت في الدعوى بتعويض مؤقت حسب نص المادة 357 فقرة 2 من قانون إ ج، وهنا راعى المشرّع مصلحة المسؤول عن الحقوق المدنية والمدعي المدني،
كما أنّه بالنسبة للمتهم المحبوس مؤقتا تنفّذ فورا الأحكام الصادرة ببراءته أو إعفائه من العقوبة أو الحكم عليه بعقوبة العمل للنفع العام أو الحبس مع إيقاف التنفيذ أو بالغرامة فيُخلى سبيله رغم الاستئناف ما لم يكن محبوسا لسبب آخر.
كذلك الشأن بالنسبة لاستئناف النائب العام، فقد أقرّ نص المادة 419 من قانون نص المادة 419 من قانون إ ج أنّه لا يحول دون تنفيذ الحكم.
2.

حدد المشرّع الجزائري ثلاث طرق طعن غير عادية وهي الطعن بالنقض، التماس إعادة النظر وأخيرا الطعن لصالح القانون وسوف نتناولها في الآتي بغية تحقيق الأهداف الخاصة بهذا المحور والمتمثلة في
المطلب الأول: الطعن بالنقض
جاء في المادة 179 من دستور 1996 المعدل أنّ المحكمة العليا تمثل الهيئة المقوِّمة لأعمال المجالس القضائية والمحاكم؛ فهذا الإجراء وسيلة لمراقبة مدى حسن تطبيق القوانين ولتوحيد الاجتهاد القضائي من أجل ضمان أفضل سيرورة لجهاز العدالة.
الفرع الأول: مضمون الطعن بالنقض
يعرف الطعن بالنقض بأنّه وسيلة إجرائية أوجدها المشرع كي يفسح الطريق من خلالها لصاحب المصلحة من الخصوم في عرض مظالمه عن حكم ألحق به ضررا قاصدا بذلك إلغاءه أو تعديله، فجوهر فكرة الطعن طرح النزاع على الجهة القضائية الأعلى في الدولة لإصلاح الحكم المطعون فيه وإزالة ما يشوبه من عيوب؛ والطعن بالنقض يهدف إلى توحيد تفسير القانون والسهر على حسن تطبيقه، ولا فرق في ذلك بين القانون الموضوعي والإجرائي، ومايميّزه أنّه لا يعيد الفصل في الخصومة من جديد ولا يعيد النظر في الوقائع وإنّما ينشئ خصومة جديدة موضوعها اثارة عيوب معيّنة في الحكم المطعون فيه خلال مدة معيّنة ووفق إجراءات محددة في قانون الإجراءات الجزائية.
الفرع الثاني: إجراءات الطعن بالنقض
سوف نتناول في هذا العنصر كل من: الأحكام القابلة للطعن بالنقض، الأطراف المخول لهم الطعن بالنقض، أوجه الطعن بالنقض، ميعاد الطعن بالنقض، كيفية اثارة أوجه الطعن بالنقض وأخيرا آثار الطعن بالنقض.
أولا: الأحكام القابلة للطعن بالنقض
بالرجوع إلى نص المادة 495 من قانون إ ج نجدها قد أجازت الطعن بالنقض في:
-قرارات غرفة الاتهام الفاصلة في الموضوع أو الفاصلة في الاختصاص أو التي تتضمن مقتضيات نهائية ليس في استطاعة القاضي أن يعدّلها.
في أحكام المحاكم وقرارات المجالس القضائية الفاصلة في الموضوع في آخر درجة في مواد الجنايات و الجنح أو المقضي فيها بقرار مستقل في الاختصاص أو التي تُنهي السير في الدعوى العمومية .
-قرارات المجالس القضائية الفاصلة في الاستئناف الذي تضرر منه الطاعن رغم عدم استئنافه.
-في أحكام المحاكم وقرارات المجالس القضائية الفاصلة في الموضوع في آخر درجة في مواد المخالفات القاضية بعقوبة الحبس بما فيها المشمولة بوقف التنفيذ.
أمّا الأحكام والقرارات التي لا يجوز الطعن فيها بالنقض فقد حددتها المادة 496 من قانون الإجراءات الجزائية.
ثانيا: الأطراف المخوّل لهم الطعن بالنقض
يتعلق حق الطعن بالنقض بكل من المحكوم عليه أو محاميه أو وكيله بتوكيل خاص و بالنيابة العامة في ما يتعلق بالدعوى العمومية وبالمسؤول المدني والمدعي المدني سواء بنفسه أو بواسطة محاميه وذلك في ما يتعلّق بالحقوق المدنية، ويجوز أيضا للمدعي المدني الطعن في قرارات غرفة الإتهام في الحالات الآتية:
-إذا قررت عدم قبول دعواه
-إذا قررت رفض التحقيق
-إذا قبل القرار دفعا يضع نهاية للدعوى العمومية
-إذا قضى القرار بعد الاختصاص تلقائيا أو بناء على طلب الخصوم
-إذا سهى القرار عن الفصل في وجه من أوجه الإتهام
-إذا كان القرار من حيث الشكل غير مستكمل للشروط الجوهرية المقررة قانونا لصحته، لاسيما تلك المبينة في أحكام الفقرة الأولى من المادة 199 من قانون إ ج
أمّا في الحالات غير المحددة فيجوز للمدعي المدني الطعن بالنقض شريطة أن يكون ثمة طعن من جانب النيابة العامة حسب ما قضت به المادة 497 في فقرتها السابعة قانون إ ج.
ثالثا: أوجه الطعن بالنقض
لم يمنح المشرع الجزائي حق الطعن بالنقض للأطراف المخول لهم ممارسته على إطلاقه وإنما ينبغي أن يؤسس على أحد الأوجه التالية:
- عدم الاختصاص
-تجاوز السلطة
-مخالفة قواعد جوهرية في الإجراءات
-انعدام أو قصور الأسباب
-إغفال الفصل في وجه الطلب أو في أحد طلبات النيابة العامة
-تناقض القرارات الصادرة من جهات قضائية مختلفة في آخر درجة أو التناقض في ما قضى به الحكم نفسه أو القرار.
-مخالفة القانون أو الخطأ في تطبيقه
-انعدام الأساس القانوني
رابعا: آجال الطعن بالنقض
اضافة إلى خضوع الطعن بالنقض إلى شرط دفع رسم القضائي بحسب ما جاء في المادة 505 مكرر 2 تحت طائلة عدم القبول، فإنَه يتيعيَن أيضا أن يتم الطعن خلال ثمانية أيام يبدأ سريانها اعتبارا من اليوم الذي يلي النطق بالقرار بالنسبة لأطراف الدعوى الذين حضروا أو الذين حضروا نيابة عنهم،
أمَا بالنسبة للأطراف الذين لم يحضروا يوم النطق بالقرار فإنَ هذه المدة تسري من يوم تبليغهم.
وبالنسبة للأحكام الغيابية لا تسري هذه المهلة إلا من اليوم الذي تكون فيه المعارضة غير مقبولة، وإذا كان أحد أطراف الدعوى مقيما بالخارج تمدد مهلة 8 أيام إلى شهر كامل.
وتجدر الإشارة أن الطعن يرفع بتصريح لدى أمانة ضبط الجهة القضائية التي أصدرت الحكم أو القرار المطعون فيه.
خامسا: كيفية اثارة أوجه الطعن بالنقض
-يجوز اثارة كل وجه على حدة، كما يجوز جمع وجهين أو أكثر، كما يجوز تقسيم الوجه إلى فروع.
2-لابد من مناقشة كل وجه أو فرع على حدة مع ابراز العيب الذي يشوب القرار المطعون فيه بالنسبة لكل وجه أو فرع بوضوح وذلك يتم بحصر العيب ومناقشة وتقديم وجه الصواب.
سادسا: آثار الطعن بالنقض
يكون للطعن بالنقض أثر موقف لتنفيذ العقوبة المحكوم بها على المتهم، ولكنه لا يوقف تنفيذ الأحكام والقرارات القاضية بدمج العقوبات أو تلك الفاصلة في الحقوق المدنية.
كما أنَه يُفرج فورا على المتهم المقضي ببراءته أو بإعفائه من العقوبة أو الحكم عليه بعقوبة العمل للنفع العام أو بعقوبة الحبس مع ايقاف التنفيذ أو بالغرامة رغم الطعن بالنقض،
والشأن نفسه بالنسبة للمتهم المحبوس الذي يُحكم عليه بعقوبة تم استنفاذها بالفعل من خلال إجراء الحبس المؤقت الذي طُبق على هذا الأخير.
المطلب الثاني: التماس اعادة النظر
التماس إعادة النظر هو ثاني طريق من طرق الطعن غير العادية، وقد جاء به المشرع ضمن نص المادة 531 من قانون الإجراءات الجزائية وسوف نتناول أهم جزئياته في مطلبين، نخصص الأول لمضمونه والثاني لقواعده الإجرائية.
الفرع الأول: مضمون إعادة النظر
تعد إعادة النظر وسيلة طعن غير عادية كما سلف الذكر، يهدف إلى تصحيح الخطأ القضائي وذلك في الأحكام والقرارات التي صدرت عن المحاكم والمجالس القضائية واكتسبت حجية الشيء المقضي فيه، على أن تكون قد قضت بالإدانة سواء في جناية أو جنحة، متى تبين أنها قد بُنيت على معطيات غير صحيحة؛ فهي وسيلة لمراجعة الأحكام القضائية الباتة وإعادة طرح الدعاوى للنظر فيها مجددا.
الفرع الثاني: اجراءات إعادة النظر
سوف نتناول في هذا المطلب كل من الحالات التي يجوز فيها التماس إعادة النظر، الأشخاص الذين خول لهم القانون التماس إعادة النظر، إجراءات رفع الطلب والفصل فيه وأخيرا آثار التماس إعادة النظر.
أولا: الحالات التي يجوز فيها التماس اعادة النظر
جعل المشرع طلبات إعادة النظر مقتصرة على أحكام وقرارات الإدانة الحائزة لقوة الشيء المقضي فيه؛ باعتبار أن الأحكام الصادرة بالبراءة في مصلحة المحكوم عليه ومن غير المنطقي إعادة النظر فيها، كما أوجبَ أن يكون الإجراء مؤسسا على أربع حالات سوف نفصلها تباعا.
1: حالة الخطأ في شخص المحكوم عليه
ويتعلق الأمر هنا بحالة إدانة المتهم بجناية قتل فيتمكن لاحقا من تقديم مستندات تثبت أن المجني عليه المزعم قتله حيا.
2: حالة إدانة المتهم بناء على شهادة زور
وفي هذه الحالة يبني القاضي حكم إدانته على شهادة شاهد فيُدان لاحقا بشهادة الزور.
3: حالة التناقض
حيث يصدر حكمان متناقضان بشكل لا يمكن معه التوفيق بينهما رغم أن كليهما يصدران بالإدانة بالجناية أو الجنحة نفسها.
4: ظهور أدلة جديدة
وتتعلق هذه الحالة بوجود مستندات أو وقائع كان يجهلها القضاة الذين حكموا بالإدانة مع أنّها من شأنها تبرئة المحكوم عليه، ومثالها دليل تواجد المحكوم عليه خارج التراب الوطني بتاريخ الوقائع التي أدين بسببها.
ثانيا: الأشخاص المخول لهم التماس اعادة النظر
حدد المشرع في المادة 531 من قانون الإجراءات الجزائية في فقرتها الثالثة والرابعة الأشخاص الذين لهم الحق في التماس إعادة النظر؛ ففي الحالات الثلاثة الأولى يجوز لكل من وزير العدل، المحكوم عليه أو من نائبه القانوني في حالة عدم أهليته أو من زوجه أو فروعه أو أصوله في حالة وفاته أو ثبوت غيابه.
أما بالنسبة لحالة ظهور الأدلة الجديدة فلا يجوز التماس إعادة النظر إلا من وزير العدل أو من النائب العام لدى المحكمة العليا بناء على طلب وزير العدل.
ثالثا: إجراءات رفع الطلب والفصل فيه
لم يحدد المشرع ميعاد لرفع طلب اعادة النظر أمام المحكمة العليا باعتبار أنه يتوقف على ظهور أدلة جديدة كما أنه يرمي أحيانا إلى رد الاعتبار وعليه يجوز رفعه حتى بعد وفاة المحكوم عليه، وعلى العموم فإنه متى كان التماس إعادة النظر صادر عن المحكوم عليه أو نائبه أو زوجه أو أحد فروعه أو أصوله يُرفع الطلب في شكل عريضة إلى المحكمة العليا تودع لدى قلم كتابة المحكمة.
أما إذا كان الطاعن هو وزير العدل أو النائب العام يرفق الطلب في هذه الحالة بالتحقيقات التي أُجربت والمستندات المؤيدة له.
بعد رفع طلب التماس إعادة النظر تفصل المحكمة العليا في موضوع الدعوى حيث يقوم القاضي المقرر بجميع الإجراءات للكشف عن الحقيقة كما تُسمع أقوال النيابة العامة والخصور قبل أن تقرر قبول الطلب أو رفضه.
رابعا: آثار التماس إعادة النظر
في حالة قبول الطلب، تصدر المحكمة العليا قرارها ببطلان حكم الإدانة الذي ثبت عدم صحته واعلان براءة المحكوم عليه، وهنا يتم تعويض المحكوم عليه بالبراءة عن الضرر المادي والمعنوي الذي لحقه من الإدانة(المادة 531 مكرر من قانون إ ج)، كما تتحمل الدولة تكاليف الدعوى ومصاريف نشر الحكم.
أما إذا قررت المحكمة العليا رفض الطعن يتحمل طالب إعادة النظر جميع المصاريف القضائية.
المطلب الثالث: الطعن لصالح القانون
يكون هذا الطعن في الأحكام والقرارات النهائية التي ترتب آثارا قانونية من شأنها الإخلال بقواعد العدالة وسوف نتناول قواعده في فرعين تباعا
الفرع الأوّل: شروط الطعن لصالح القانون
حددت المادة 530 من قانون الإجراءات الجزائية شروط الطعن لصالح القانون وهي كمايلي:
-أن يكون الطعن متعلقا بحكم نهائي صادر من محكمة أو مجلس قضائي
-أن يكون الحكم أو القرارا مخالفا للقانون أو لقواعد جوهرية في الإجراءات
-ألا يكون أطراف الدعوى قد طعنوا فيه في المواعيد المقررة
وهي شروط يستشف منها أنّ المشرع قد تدخل في الحالات التي يغفل فيها أطراف الدعوى عن العيوب التي تشوب الحكم أو مُضي الآجال المحددة للطعن بالنقض فلا يتسنى لهم ذلك.
وفي هذه الحالة يجوز للنائب العام لدى المحكمة العليا وحده أن يرفع الطعن بعريضة للمحكمة العليا في أي وقت.
الفرع الثاني: آثار الطعن لصالح القانون
إذا تم نقض الحكم فإنّه لا يجوز لأطراف الدعوى التمسك بالحكم الصادر من المحكمة العليا للتخلص مما قضى به الحكم المنقوض، وإذا قضت المحكمة العليا ببطلان الحكم فإن المحكوم عليه يستفيد منه ولكنه لا يتخلص مما قضى به الحكم أو القرار في الشق المدني.

أقر المشرع الجزائري طريقين للطعن العادي وهما الاستئناف والمعارضة، وثلاثة طرق للطعن غير العادي وهي الطعن بالنقض، التماس اعادة النظر والطعن لصالح القانون ويتحدد أيهم يكون مقبولا بحسب نوع الحكم الجزائي الصادر في الدعوى العمومية وتجدر الإشارة إلى أن هذه الأخيرة حتى تكون مقبولة يتعين أن يمارسهما أطراف الدعوى العمومية سواء المتهم أو المدعي المدني أو النيابة العامة أي الأطراف التي خول لها القانون ذلك وأن يتم ذلك في الآجال المقررة قانونا وإلا يكون مرفوضا في الشكل وبالتالي لا يمكن النظر في موضوعه، أما في الحالة العكسية أي قبوله شكلا فإنه ينجم عنه الخوض في موضوع الدعوى والتي تنتهي إما بتأييد أو تعديل أو الغاء الحكم الأول
دستور الجمهورية الجزائرية لسنة 1996 المعدل والمتمم لاسيما بالقانون رقم 08-19 المؤرخ في 16 نوفمبر2008.
الأمر 66/155 المؤرخ في 18 صفر 1386 الموافق ل 8 يونيو 1966 المتضمن قانون الأجراءات الجزائية المعدل والمتمم.
الأمر رقم 15-02 المؤرخ في 23 يوليو 2015 يتضمن تعديل قانون الإجراءات الجزائية.
القانون رقم 17/07 المؤرخ في 27 مارس 2017 يعدل ويتمم الأمر 66/155 المتضمن قانون الإجراءات الجزائية.
القانون رقم 15-12 المؤرخ في 15 يوليو سنة 2015 يتعلق بحماية الطفل.
أحمد شوقي الشلقاني، مبادئ الإجراءات الجزائية في التشريع الجزائري،جزء2، طبعة1، ديوان المطبوعات الجامعية، الجزائر، 1999.
عبد الرحمن خلفي، الإجراءات الجزائية في التشريع الجزائري والمقارن، الطبعة 3، دار بلقيس ، الجزائر، 2017.
عبد العزيز سعد، طرق وإجراءات الطعن في الأحكام والقرارات القضائية، الطبعة الرابعة، دار هومة للنشر والتوزيع، الجزائر، 2007.
محمد علي الكيك، رقابة محكمة النقض على تسبيب الأحكام الجنائية، طبعة1، مكتبة الإشعاع، الاسكندرية، مصر، 2003.
فريدة بن يونس، تنفيذ الأحكام الجنائية،(أطروحة دكتوراه)،كلية الحقوق والعلوم السياسية،جامعة بسكرة، 2013.
بن عمار أسماء، محكمة الجنايات الاستئنافية في التشريع الجزائري، مقال منشور في مجلة الحقوق والعلوم السياسية الصادرة عن جامعه خنشلة، مجلد9، عدد02، 2022.
بن عودة مصطفى، المعارضة والاستئناف ودورهما في الوصول للحكم العادل في ظل قانون الإجراءات الجزائية الجزائري، مقال منشور في مجلة الواحات للبحوث والدراسات، المجلد 10، العدد1، 2017.
شلالي رضا، لطرش سلمى، الطعن بطريق الاستئناف في الحكم القضائي الجزائي ودوره في تعزيز المحاكمة العادلة في التشريع الجزائري، مقال منشور في مجلة آفاق للعلوم، مجلد6، عدد 1، 2021.
عمر خوري، الطعن في الأحكام طبقا لقانون الإجراءات الجزائية، مقال منشور في المجلة الجزائية للعلوم القانونية والاقتصادية، المجلد50، عدد2، 2013.
أحسن بوسقيعة، مداخلة في ملتقى المحكمة العليا بالجزائر حول تقنيات الطعن بالنقض يوم31/03/2021، منشورة في موقع
www.coursupreme.dz