-
Cacher les blocs
- Plein écran
- Vue standard
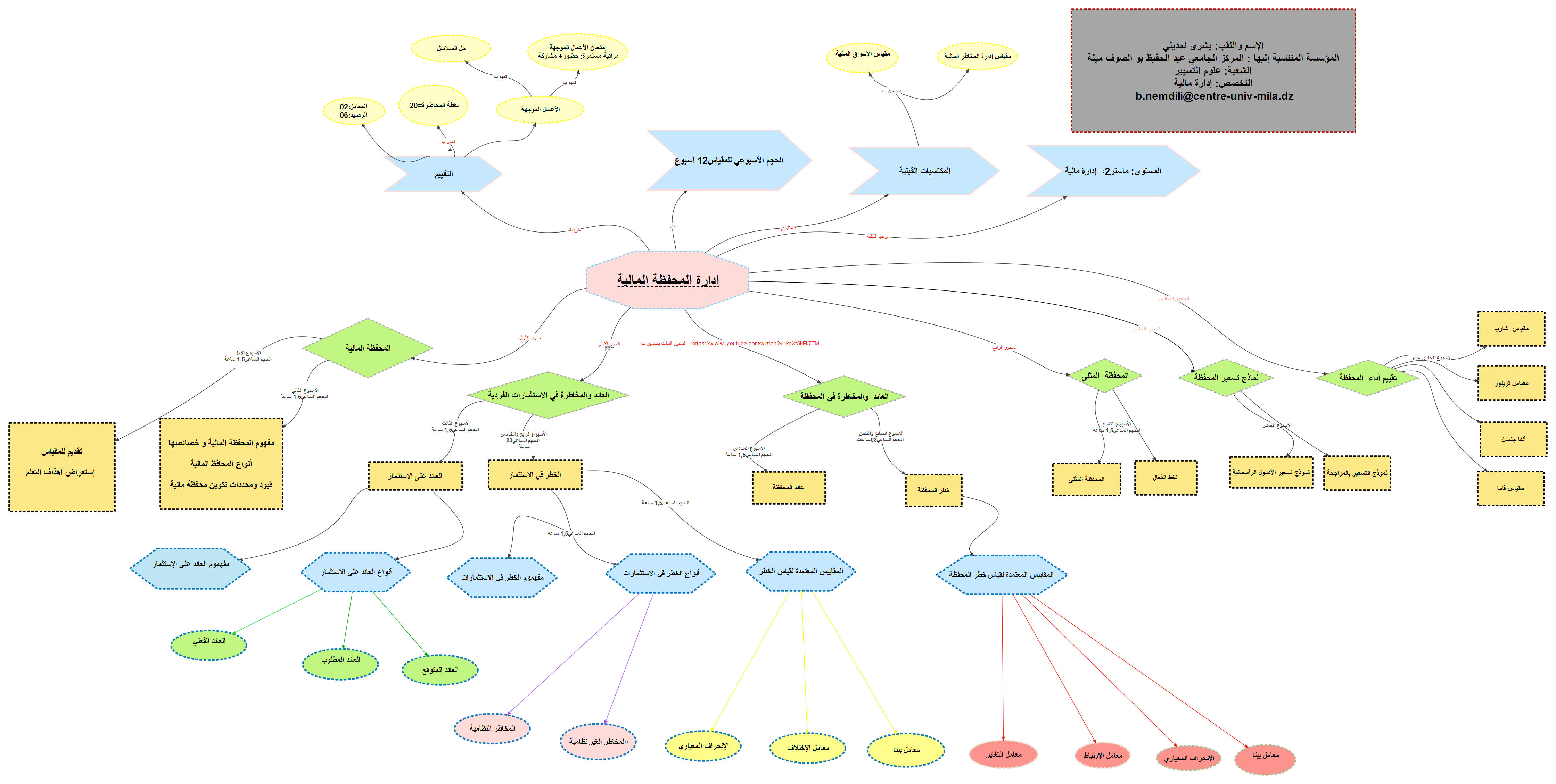
جامعة عبد الحفيظ بو الصوف ميلة
كلية العلوم الاقتصادية والتجارية وعلوم التسيير
قسم علوم التسيير
المقياس: إدارة المحفظة المالية
الفئة المستهدفة: سنة أولي ماستر إدارة مالية
الرصيد: 3، المعامل: 2
الحجم الساعي: 45 ساعة (22.5ساعة محاضرة و22.5 ساعة اعمال موجهة)
التوقيت: الأحد من 08ساو 00د الى 11سا و00د
التقييم النهائي من خلال:
- التقييم بواسطة امتحان كتابي حضوري في اخر السداسي يحتوي على كل ما تم التطرق اليه ومناقشته في المحاضرة إضافة الى تمارين من الاعمال الموجهة، ويدخل في النقطة النهائية بنسبة 60%.
- التقييم المستمر والذي يكون في حصة الاعمال موجهة يدخل في النقطة النهائية للمقياس بنسبة 40% مقسم بين 30% امتحان قصير بعد كل فصل و10% الحضور والمشاركة في كل حصة.
معدل النجاح في هذه المقياس يكون أكثر او يساوي 10 من 20.أستاذ المحاضرات والاعمال الموجهة الدكتورة بشرى نمديلي
التواصل عبر: b.nemdili-centre-univ-mila.dz
أوقات التواصل في المكتب: يوم الأحد من الساعة 11سا الى30 :12 سا.
تمكين الطالب من:
- معرفة أنواع العائد في الاستثمارات المالية والتمييز بينها،
- تصنيف المخاطرالمالية والتعرف بطرق تقديرها،
- القدرة على تحديد الاستثمار الأفضل من مجموعة ىبدائل متعددة،
- القدرة على تقييم أداء المحفظة المالية في ظل العائد والمخاطرة.
لكي يستطيع الطالب استيعاب هذه المقياس بسهولة يجب ان يكون على دراية ب:
- مفاهيم أساسية حول الأسواق المالية
- مفاهيم عامة حول إدارة المخاطر المالية
وكل من هذين المقياسين تم اكتسابهما في السنة السابقة
اختبار المتطلبات القبلية تم وضع مجموعة من الاسئلة من أجل اختبار مدى اكتساب الطالب ،ففي حالة رسوب الطالب في اختبار المتطلبات القبلية يمكه المراجعة من خلال الاعتماد على سلسلة فيديوهات في اليوتيوب من إعداد الأستاذ عبد الكريم قنذوز محاضرات في الادارة المالية المتقدمة .