Aperçu des sections

  • التعريف بالمقياس

                                                                                                يعتبر مقياس الإقتصاد الجزئي من المقاييس المهمة والأساسية، التي تحاول إعطاء تصور للطالب حول أهم النظريات الاقتصادية، ذات العلاقة بتحسين تصور الفرد سواء كان منتجا أو مستهلاكا، وترشيد سلوكه نحو إيجاد الحلول المناسبة للمشكلات التي يواجهها، ومن ثما اتخاذ القرار الأمثل اقتصاديا في حال تعددت الحلول.

    وفيم يلي  بطاقة فنية عن المقياس تتضمن ما يجب على الطالب معرفته:

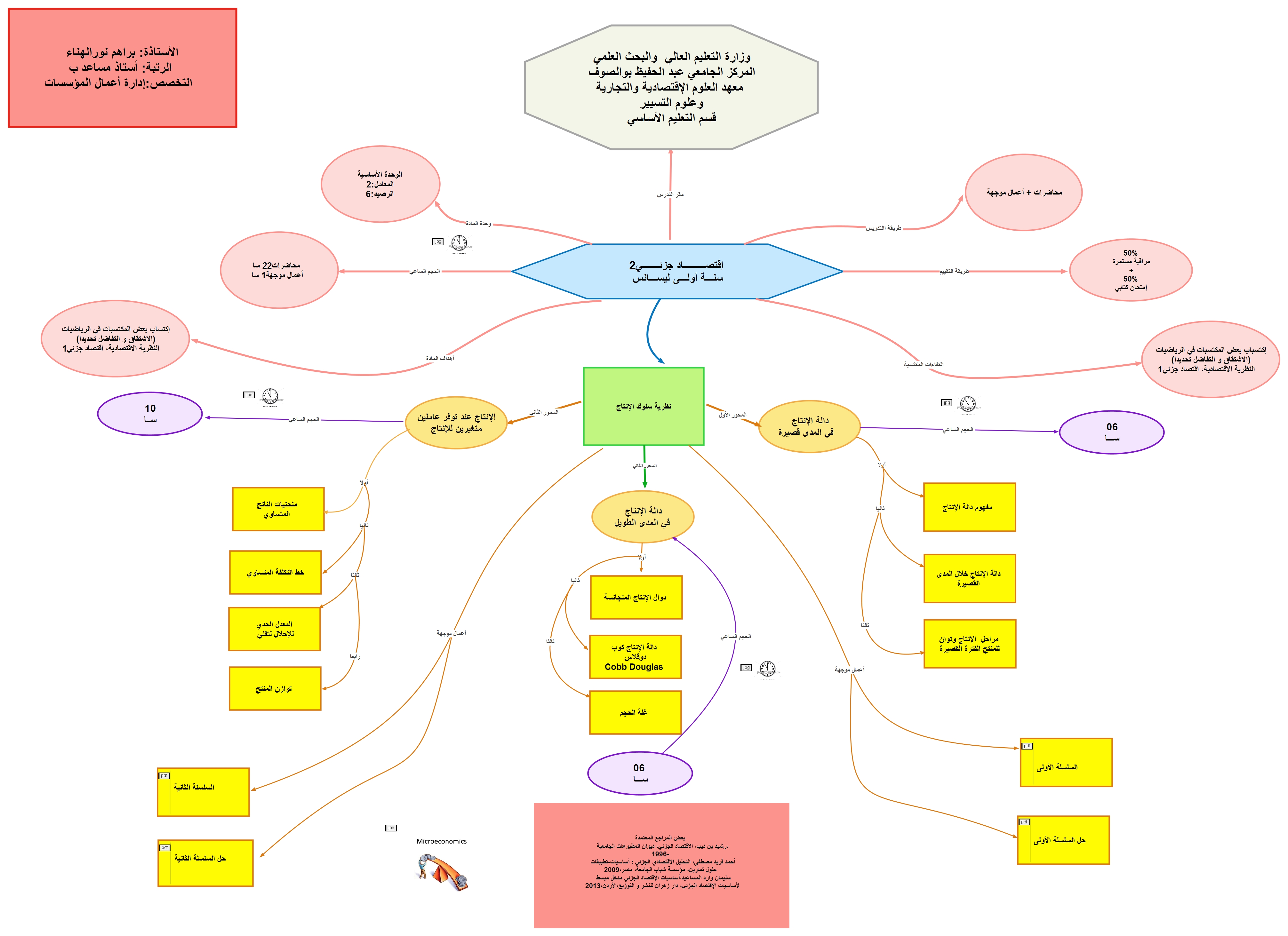
    المقياس: اقتصاد جزئي 2

    - الفئة المستهدفة: طلبة سنة أولى ليسانس علوم اقتصادية وتجارية وعلوم التسيير

    - وحدة التعليم: وحدة تعليم أساسية

    - المعامل : 2

    - الرصيد: 6

    - نمط التكوين: حضوري

    - الحجم الساعي: 2 سا أسبوعياً (محاضرة) + 1 سا (أعمال موجهة) [14 أسبوع]

    -  


    • معلومات الاتصال

      الجامعة: المركز الجامعي عبد الحفيظ بوالصوف بميلة

      - المعهد: معهد العوم الاقتصادية والتجارية وعلوم التسيير

      - القسم: التعليم الأساسي

      - الأستاذة: براهم نور الهناء

      - الهاتف: 06.73.31.70.39

      - البريد الالكتروني: n.braham@centre-univ-mila.dz

      - أيام العمل: الأحد والإثنين

      - أيام استقبال الطلبة: الإثنين 08.00-11.00

      - مكان الاستقبال: المكتب رقم 04


      • أهداف المقياس

        سيكون الطالب ملما بأهداف المقياس بناء على مستويات بلوم المعرفية :

        1. مستوى المعرفة والتذكر

        - مساعدة الطالب على استعادة مكتسباته القبيلة حول (الإقتصاد الجزئي)،  واستذكار المادة اىعلمية  خاصة كل المفاهيم المتعلقة بالدرس المقدم ،حيث يكون الطالب على دراية بمفهوم الاقتصاد  الجزئي والفرق بينه وبين الاقتصاد الكلي. كما يكون الطالب قادرة على فهم الاشتقاق.

        2. مستوى الاستعاب والفهم والإدراك:

        - تمكين الطالب من قراءة و فهم و تحليل سلوك المنتج، من خلال التعرف على دالة الإنتاج في المدى القصير، وفهم دالة الإنتاج في المدى الطويل وكذا على التعرف الفرق بينها وبين  دالة الإنتاج في المدى القصير.

        3. مستوى التطبيق:

        - تمكين الطالب من كيفية حساب الناتج المتوسط والناتج الحدي، وتحديد أهم مراحل الإنتاج ، بالإضافة إلى  كيفية إثبات أن الدالة متجانسة وتحديد غلة الحجم لهذه الدالة، ويتم ذلك من خلال مجموعة من الأسئلة تخدم أهداف الدرس.

        4. مستوى التحليل:

        - يقوم الطالب بتحليل سلوك المنتج، من خلال تحليل دالة الإنتاج في المدى القصير والمدى الطويل، التعرف على كيفية تحليل دالة كوب دوقلاس.

        5. مستوى التقييم:

        - وضع تقييم شامل لمدى تمكين الطالب من المعارف المكتسبة في الدرس ومدى ترسخها في ذهنه، واستغلال من أل العودة للنقاط غير المفهومة في الدرس. .من خلال  وضح سلسلة أعمال موجهة لدراسة تحليل دالة الإنتاج في المدى القصير ودالة الانتاج في المدى الطويل.


        • المكتسبات القبيلية



          .


           

          من أجل تسهيل عملية استيعاب المعلومات المقدمة في هذه المحاضرة حول سلوك المنتج، يجب على الطالب أن تكون له خلفية حول:

          -     مفهوم الاقتصاد الجزئي والفرق بينه وبين الاقتصاد الكلي.

          -     مفاهيم أساسية حول الرياضيات (الأسس، ضرب وقسمة الحدود، الكسور، الجذور، قواعد التكامل)

          -     مفاهيم أساسية حول دالة الإنتاج في المدى القصير ودالة الإنتاج في المدى الطويل.

              ومن أجل تحديد ذلك يتم إجراء تقييم حول هذه المعارف قبل البدء في تدريس المحاضرات، حيث تم وضع مجموعة من اختبارات المتنوعة حول المتطلبات القبيلة





        • المقدمة العامة

            يعتبر الإقتصاد الجزئي من بين أهم المقاييس المدرسة في مختلف كليات العلوم الإقتصادية وعلوم التسيير في مختلف مناطق العالم بل لا يكاد يخلوا أي تخصص من التخصصات الجامعية إلا و فيه شيء من محتويات هذا المقياس، لقد تطرقت نظرية الإنتاج كغيرها من النظريات الإقتصادية تطورا كبيرا منذ عهد الطبيعين حيث إعتبروا هو خلق مادة بمعنى حصول على مادة جديدة من مادة موجودة فعلا.
            يعد الإنتاج النشاط الأساسي للاقتصاد لأنه يسبق الأنشطة الثانية ومن جهة أخرى يمثل المحدد الرئيسي للعرض أي وضع السلع والخدمات في متناول المستهلكين أو من يقوم باستخدامها مرة ثانية لكن هذه العملية تقوم على مجموعة من العوامل التي تساهم في الإنتاج المواد الأولية، السلع الوسيطة، العمل.... الخ، وبتفاعل هذه العوامل فيما بينها يتم الحصول على منتج أو مجموعة من المنتجات يمكن فرضها في السوق.
          يهتم التحليل الاقتصادي الجزئي بدراسة سلوك الوحدات الاقتصادية الفردية سواء كانت استهلاكية كتوزيع دخل العائلة المحدود على احتياجاتها من السلع والخدمات، أو إنتاجية كتوجيه الموارد الذي تمتلكها المنشأة على الاستخدامات المتنافسة.

        • المحور الأول: دالة الإنتاج في المدى القصير


          يتم في هدا المحور تناول  الغناصر التالية:

          أولا: ماهية دالة الإنتاج في المدى القصير

          1- مفهوم دالة الإنتاج

           وردت عدة تعاريف للإنتاج يمكن ذكر أهمها في: محمد جصاص
          * يقصد بالإنتاج خلق المنفعة أو زيادتها، وعليه يمثل الإنتاج أي عملية تسهم في تحقيق نفع، أو تجعل السلع مفهوم الإنتاج
          * كما يعرف الإنتاج على أنه عملية إعداد وموائمة الموارد المتاحة لإشباع الرغبات البشرية وذلك بتغيير نوعيتها المادية والكيميائية أو الحيوية لتحويلها إلى الصورة التي تحقق الإشباع كما يشمل الإنتاج أيضا التغيير المكاني كالنقل أو الزماني كالتخزين لتلك الموارد.

          2-   تعرف دالة الإنتاج  

             تعرف دالة الإنتاج بأنها العلاقة بين المدخلات (عناصر الإنتاج)  والمخرجات (الناتج) (الكمية المنتجة من السلع)، وبالتالي فإن دالة الإنتاج لأي سلعة هي المعادلة أو الجدول أو الشكل الذي يوضح أعظم كمية من هذه السلعة التي يمكن أن تنتج باستعمال المدخلات في فترة زمنية معينة حيث يمكن صياغتها على الشكل التالي:         

          حيث Q : تمثل  حجم الإنتاج

          : K ,Lتمثل عوامل الإنتاج:  رأس المال والعمل على التوالي

          :T العامل التكنولوجي

          4-

          تعريف دالة الإنتاج خلال  الفترة القصيرة.

            إن فهم العملية الإنتاجية بصورة دقيقة لا يتم إلا إذا ربطنا بين تطور عوامل الإنتاج، وبما أنه من الصعب جدا دراسة تطور كل العوامل في آن واحد، فإنه سيتم التركيز على عاملين فقط من عوامل الإنتاج هما رأس المال K والعمل L ونكتب  الدالة كالآتي    

           حيث: K: عامل الإنتاج ثابت (رأس المال)

                  L: عامل الإنتاج متغير (العمل)

               في المـــدى القصيـــــــر يكون عنصـــــر رأس المال ثابت وعنصر العمل متغير، وعليــــه نعبــــــر علــــــى دالـــــــة الإنتـــاج الكلـــــــي كمـــــا يلــــــــي: ،  كما أن كمية الناتج تتزايد كلما زاد عدد وحدات العمل المستخدمة.

          ويمكن التمييز في المدى القصير بين ثلاثة أنواع للإنتاج:

             أ-  الناتج الكلي (PT): هي عبارة عن الكميات الكلية المنتجة من السلعة نتيجة استخدام كميات مختلفة من عوامل الإنتاج ، ويتم تقديرها بالعلاقة الاتية:

             ب-  الإنتاج المتوسط(PM): یمثل نسبة الإنتاج إلى كمیة عنصر الإنتاج المستخدم، أو هو عبارة عن معدل إنتاج الوحدة الواحدة من عناصر الإنتاج.

                 يمثل الإنتاجية المتوسطة لأحد عوامل الإنتاج، والذي يشير إلى معدل الناتج الكلي إلى عدد الوحدات المستعمل من أحد عوامل الإنتاج ويكتب كما يلي:

                    الإنتاج المتوسط = حجم الإنتاج الكلي/ عدد وحدات المستعمل من أحد عوامل الإنتاج.    

          • الناتج المتوسط بالنسبة لعنصر العمل: PML=Q/L=PT/L
          • الناتج المتوسط بالنسبة لعنصر رأس المال:PMK=Q/K=PT/L

            جـ- الإنتاج الحدي (pm) :هو عبارة عن التغيير في الإنتاج الكلي خلال عملية إنتاجية معينة بسبب تغير كمية عامل الإنتاج المتغير L  بوحدة واحدة.

          •  الناتج الحدي (pm)= التغيير في الناتج الكلي/عدد العمال

          ثانيا: مراحل الإنتاج والمنطقة الاقتصادية

          المرحلة الأولى: وتبدأ هذه المرحلة من نقطة الأصل حتى النقطة التي يصل فيها الناتج المتوسط لأقصى قيمة له ويتقاطع في تلك النقطة مع منحنى الناتج الحدي؛ حيث يزداد الناتج الكلي في بداية هذه المرحلة بمعدلات متزايدة وفي نهايتها أي بعد نقطة انعطافه، يصبح متزايدا ولكن بمعدلات متناقصة (في نقطة الانعطاف في منتصف هذه المرحلة يكون الناتج الحدي في أقصى قيمة له)، أي أن حدود هذه المرحلة هي:   L=0   PML= pmL       

          المرحلة الثانية: وتبدأ هذه المرحلة من النقطة التي يصل فيها الناتج المتوسط لقيمته العظمى ثم يبدأ بعدها بالتناقص ويكون أعلى من الناتج الحدي الذي يستمر في التناقص من المرحلة الأولى حتى النقطة التي ينعدم فيها؛ وفي هذه النقطة الأخيرة يكون الناتج الكلي في أقصى قيمة،  أي أن إنتاجية العنصر الثابت (رأس المال K) مازالت متزايدة مما أدى لزيادة الناتج الكلي رغم تناقص الناتج التوسط للعنصر المتغير (العملL) في  هذه المرحلة؛ وأن حدود هذه المرحلة هي:                        PML=PT        pmL=0

          المرحلة الثالثة: وتبدأ هذه المرحلة من النقطة التي ينعدم فيها الناتج الحدي إلى ما لا نهاية حيث يستمر في هذه المرحلة انخفاض كل من الناتج الحدي سالبا والناتج المتوسط موجبا، وكذلك يبدأ معها الناتج الكلي في التناقص مما يدل على انخفاض إنتاجية كل عوامل الإنتاج الثابتة والمتغيرة (رأس المال K والعملL)

          السؤال المطروح هنا: ما هي أحسن مرحلة من مراحل الإنتاج؟

          في المرحلة الأولى تكون الإنتاجية الحدية لــعامل العمل (L) موجبة، يكون من مصلحة المنتج العقلاني الاستمرار في زيادة (L) طالما أن هناك إضافات موجبة للإنتاجية الكلية، أما المرحلة الثالثة تكون الإنتاجية الحدية للعمل pmL سالبة، ولهذا فالمنتج العقلاني لا يقوم بإضافات أخرى للعمل L.

             ومنه يستنتج أن المرحلة الثانية تكون مردوديتها الحدية والمتوسطة موجبة ومتناقصة على التوالي.


        • المكتسبات القبيلة: المحور الثاني

           

          1- مستوى المعرفة والتذكر:

          -قدرة الطالب على حفظ وفهم دالة الانتاج في المدى القصير.، وأهم دوال الإنتاج في المدى القصير.

          2-مستوى الفهم  واستيعاب:

          -تمكين الطالب من فهم دالة الإنتاج في المدى الطويل وكذا على التعرف الفرق بين دالة الإنتاج في المدى القصير ودالة الإنتاج في المدى الطويل.

          3-مستوى التطبيق :

           - تمكين الطالب من كيفية إثبات أن الدالة متجانسة وتحديد غلة الحجم لهذه الدالة.

          4-مستوى التحليل :

          -تحليل الإنتاج من خلال دالة الإنتاج.كوب دوقلاس والتعرف على أهم شروط دالة الإنتاج .كوب دوقلاس.

          5-مستوى التقييم :

          - وضع تقييم شامل لمدى تمكين الطالب من المعارف المكتسبة في الدرس ومدى ترسخها في ذهنه، واستغلال من أل العودة للنقاط غير المفهومة في الدرس. . وفي هذا المستوى يتم وضع سلسلة أعمال موجهة لدراسة تحليل دالة الإنتاج في المدى القصير

          • مقدمة المحور الثاني: دالة الإنتاج في المدى الطويل




             مقدمة:

            تختلف الفترة الطويلة على الفترة القصيرة حيث أنه، يمكن للمنتج في هذه الفترة أن يقوم بإجراء تغيرات على جميع عوامل الإنتاج بعد أن كان ذلك غير ممكن في الفترة القصيرة، وبالتالي السماح بتوسيع وتطوير الطاقات الإنتاجية التي تنعكس على تغير الإنتاج. وهذا ما يسمى بمبدأ غلة الحجم أو اقتصاديات النطاق، العائد على الإنتاج.

            أولا : دوال الإنتاج المتجانسة

            دالة الإنتاج في المدى الطويل يمكن للمنتج في هذه الفترة أن يقوم بإجراء تغيرات على جميع عوامل الإنتاج بعد أن كان ذلك غير ممكن في الفترة القصيرة وبالتالي السماح بتوسيع وتطوير الطاقات الإنتاجية التي تنعكس على تغير الإنتاج وهذا ما يسمى بمبدأ غلة الحجم أو اقتصاديات النطاق، العائد على الإنتاج.
            فإذا حصرنا عناصر الإنتاج في عنصرين هما العمل(L) ورأس المال(K) فإن دالة الإنتاج تأخذ الصورة التالية : (Q=f(L,K)
            1- تعريف دوال الإنتاج المتجانسة

              نقول عن دالة متجانسة، إذا أدى مضاعف عوامل الإنتاج بقدر معلوم إلى تضاعف الإنتاج الكلي بنفس المقدار، بمعنى أنه:
            تعتبر دالة الإنتاج( Q=f(L,K دالة متجانسة من درجة n ، إذا أدى مضاعفة عوامل الإنتاج بعدد حقيق موجب t إلى تضاعف الإنتاج الكلي بـtn، وعليه يتحقق شرط التجانس لما تكون العلاقة التالية:

            Q=f(tL,tK)=tn f(L,K(

            مثال رقم 01:

            f(L,K=3k2+4kL+L2
            المطلوب:
            1- هل هذه الدالة متجانسة؟
            2- ماهي درجة تجانسها؟
            الحل:
            1- إثبات أن الدالة متجانسة: يتم مضاعفة عوامل الإنتاج بـt، ومنه يكون:
            f(L,K)=3k2+4kL+L2
            f(tL,tK)=3(tK)2+4(tKtL)+(tL)2
            =3t2k2 +4t2kL+t2L2
            f(tL,tK)=t2(3k2+4kL+L2=
            f(tL,tK)=t2 f(L,K
            ومنه الدالة متجانسة من الدرجة الثانية 2=n، وبالتالي إذا تم مضاعفة عوامل الإنتاج t يتضاعف الإنتاج الكلي t2:
            * إذا تمت مضاعفة عوامل الإنتاج t=2، يتضاعف الإنتاج الكلي t2=22=4
            *إذا تمت مضاعفة عوامل الإنتاج t=3، يتضاعف الإنتاج الكلي t2=32=9
            *إذا تمت مضاعفة عوامل الإنتاج t=4، يتضاعف الإنتاج الكلي t2=42=16
            2- خصائص دوال الإنتاج المتجانسة

            وتتميز دوال الإنتاج المتجانسة بخاصيتين أساسيتين، هما:
            أ‌- الخاصية الأولى:
            دوال المشتقات الجزئية الأولى لىدالة الإنتاج المتجانسة من الدرجة n، تكون متجانسة من الدرجة n-1، بمعنى:
            • إذا كانت دالة الإنتاج Q متجانسة من الدرجة n، فإن: K=Pmk ﹶP وL=PmLﹶP تكونان متجانستين من الدرجة n-1.
            ب-الخاصية الثانية

            دالة الإنتاج المتجانسة تحقق مطابقة إيلر (Euler) والتي تنص على:إذا كانت دالة الإنتاج Q متجانسة من الدرجة n فإن:
            L.PmL+K.PmK=n.Q
            دالة الإنتاج في المثال رقم (02): Q (L,K) = K2+8KL+L2
            المطلوب: هل دالة الإنتاج Qتحقق مطبقة إيلر؟
            الحل:
            L.PmL+K.PmK=L(8k-2L+k(2k+8L
            8KL-2L2+2K2+8KL
            2.4KL+K2+L2+4KL
            2.8KL+K2-L2
            2K2+8KL-L2
            n.Q
            ثانيا: دوال كوب دوقلاس (Cobb Douglass)

            ظهرت دوال كوب دوقلاس (Cobb Douglass) في عام 1929، على يد عالم الإقتصاد (دوقلاس) وعالم الرياضيات (كوب)

            1- تعريف دوال كوب دوقلاس (Cobb Douglass)

            دالة الإنتاج كوب دوقلاس هي دالة الإنتاج الأكثر استخداما في التحليل الجزئي والكلي، وتأخذ الشكل العام والمبسط التالي:Q=ALα Kβ
            حيث: Q: دالة الإنتاج.
            A ،α، β: ثوابت موجبة
            L، K: عوامل الإنتاج، العمل ورأس المال على التوالي.
            وتتميز دوال كوب دوقلاس بخاصيتين هما:

            خاصية الأولى: دالة كوب دوقلاس متجانسة من الدرجة: n=α+β
            ب--الخاصية الثانية: α تساوي مرونة الإنتاج بالنسبة لعنصر العمل، و βتساوي مرونة الإنتاج بالنسبة لرأس المال.
            إن دالة كوب دوقلاس تحقق شرط التجانس:
            f(tL,tk)=tα+ βf(L,K)
            Q=ALαKβ
             Q=A(tL)α(tK =AtαLαtβKβ
             Q= tα+β ALαKβ =tα+β .Q
            • تعتبر دالة الإنتاج كوب دوقلاس دالة متجانسة من الدرجة: n=α+β وعليه فإنه إذا كانت:
            n=α+β=1، فغلة الحجم ثابتة.
            n=α+β ≥ 1، فغلة الحجم متزايدة.
            n=α+β ≤ 1، فغلة الحجم متناقصة.
            ثالثا: غلة الحجم

            في الفترة الطويلة تصبح كافة عوامل الإنتاج متغيرة، وبغية تبسيط التحليل سنختصر عوامل الإنتاج في عاملين اثنين فقط هما العمل ورأس المال، وتأخذ دالة الإنتاج الشكل التالي والقانون الذي يحكم العلاقة بين الناتج الكلي والكمية المستخدمة من عناصر الإنتاج المتغيرة يطلق عليها قانون غلة الحجم (العائد على الحجم)، ويعني أن زيادة عناصر الإنتاج المستخدمة بنسبة معينة ستؤدي إلى الزيادة في الناتج الكلي، ويطلق على هذه الزيادة غلة الحجم أو العائد على الحجم.
            والسؤال المطروح هنا كيف يتم تحديد نوع غلة الحجم لدالة الإنتاج؟
            1-تعريف غلة الحجم

            تعرف غلة على أنها: " التغير الحاصل في الإنتاج الكلي، نتيجة تغير عدد الوحدات المستخدمة من عنصري العمل ورأس المال بنفس النسبة".

            2- أنواع غلة الحجم

            غلة الحجم تأخذ أحد الأنواع الثلاثة التالية:
            • الحالة الأولى: غلة الحجم المتزايدة: في هذه المرحلة التي تؤدي فيها زيادة المستخدم بنسبة معينة إلى زيادة المنتج بنسبة أكبر.
            وهنا نكون أمام هذا النوع من أنواع غلة الحجم إذا ترتب عن مضاعفة عنصري الإنتاج العمل(L) ورأس المال(K) بنفس النسبة(t)مثلا، فإن الإنتاج الكلي سيتضاعف بنسبة أكبر من (t).
            الحالة الثانية: غلة الحجم المتناقصة: في هذه المرحلة إ بنسبة معينة إلا استمرت المؤسسة في التوسع في حجم عملياتها فإن غلة الحجم بعد حد معين ستميل إلى التناقص.
            ومعنى هنا إذا ترتب مضاعفة عنصري الإنتاج العمل النسبة (L) ورأس المال (K) مثلا بنفس النسبة، فإن الإنتاج الكلي سيتضاعف بنسبة أقل من (t)
            • الحالة الثالثة: غلة الحجم الثابتة: عندما تزيد المؤسسة من حجم عملياتها تقضي على الوفورات التي تؤدي إلى زيادة الغلة، وبالتالي تصبح زيادة المستخدم تؤدي إلى زيادة الغلة بنفس النسبة.
            في هذه الحالة نكون أمام هذا النوع من أنواع غلة الحجم إذا ترتب عن مضاعفة عنصري الإنتاج العمل(L) ورأس المال(K)
            بنفس النسبة (t) مثلا، فإن الإنتاج الكلي سيتضاعف بنفس تلك النسبة أي (t).

            مثال رقم 03: تقوم مؤسسة ما بإنتاج منتوجا معينا، حيث كانت دالة الإنتاج Q=10K0.5L0.5
            المطلوب:
            1- ما نوع هذه الدالة؟
            2- هل هي متجانسة؟ إذا كانت كذلك ما هي درجة تجانسها؟
            3- وما هي نوع غة الحجم؟
            الحل:
            - نوع هذه الدالة: هي دالة الإنتاج من نوع كوب دوقلاس.
            2- وتكون متجانسة إذا تحققت العلاقة التالية: ( f(tL,tk)=tα+ βf(L,K
            10tk0.5tL0.5=
            10t0.5k0.5t0.5L0.5=
            10t(10k0.5L0.5=
            t.Q=
            الشرح: إذا ضاعفنا عاملي الإنتاج Lو K بـــt مرة ففإن حجم الإنتاج يتضاعف بــtمرة، حيث:
            n= α+β=1 هي درجة تجانس هذه الدالة، وبذلك نقول بأون الدالة متجانسة من الدرجة الأولى.
            3- توع غلة الحجم لدالة الإنتاج:
            α+β=1، أذا غلة الحجم ثابتة. بمعنى أن نسبة الزيادة في عناصر الإنتاج LوK تساوي نسبة الزيادة في حجم الإنتاج Q.

            3-طرق التعرف على نوعية غلة الحجم

            وجد عدة طرق سنتعرف عليها فيما يلي :
            أ‌- عن طريق دراسة تجانس الدالة: إن درجة التجانس تعكس نوعية غلة الحجم:
            * أقل من 1 غلة الحجم متناقصة.
            * أكبر من 1 غلة الحجم متزايدة.
            * تساوي 1 غلة الحجم ثابتة.
            و نقول عن دالة إنتاج (Q = 𝑓(𝐿 ,𝐾 أنها متجانسة من الدرجة 𝑛 إذا ترتب عن مضاعفة، عنصري الإنتاج العمل(L) و رأس المال (K) بنفس النسبة (t) ، فإن الإنتاج الكلي سيتضاعف بنسبة (𝑡𝑛) و هذا يعني ضرورة تحقق الشرط التالي:
            Q𝑛 = (𝑡 , 𝑡𝐾) = 𝑡𝑛𝑓(𝐿, 𝐾) = 𝑡𝑛Q
            - فإذا كانت n>1 أي أن t𝑛 > 1 فذلك يعني أن مضاعفة عنصري الإنتاج العمل (L) ورأس المال (K) بنفس النسبة(t) ترتب عنه مضاعفة الإنتاج الكلي هذه بنسبة أكبر 1<𝑡𝑛 وهذه حالة غلة الحجم المتزايدة .
            - فإذا كانت n<1 أي أن t𝑛 < 1 فذلك يعني أن مضاعفة عنصري الإنتاج العمل (L) ورأس المال (K) بنفس النسبة(t) ترتب عنه مضاعفة الإنتاج الكلي هذه بنسبة أقل من  1<𝑡𝑛وهذه حالة غلة الحجم المتناقصة.
            - فإذا كانت n=1 أي أن t𝑛 = 1 فذلك يعني أن مضاعفة عنصري الإنتاج العمل (L) ورأس المال (K) بنفس النسبة(t) ترتب عنه مضاعفة الإنتاج الكلي بنفس بنسبة 𝑡𝑛=1 وهذه حالة غلة الحجم الثابتة .
            ب‌- غلة الحجم في حالة كوب دوقلاس:
            دالة الإنتاج كوب دوقلاس، هي دالة متجانسة من الدرجة n= α+β فإن مضاعفة عوامل الإنتاج بــ t، يؤدي إلى تضاعف الإنتاج الكلي α+β t، وتكون غلة الحجم كالآتي:
            - 0< α+β<1 غلة الحجم تكون متناقصة.
            - α+β>1 غلة الحجم تكون متزايدة.
            - α+β=1 غلة الحجم تكون ثابتة






































          • خاتمة

            من خلال ما سبق تم التطرق لأهمية تحلیل سلوك المنتج، في تحقیق الهدف الاقتصادي والمتمثل في تعظیم الارباح، وهذا لن یتحقق إلا إذا اهتم المنتج بجانبین مهمین یتمثلان في الإيرادات  والتكالیف، حیث یسعى في الأولى إلى تعظیم الإنتاج ویعمل في الثانیة على تدنیة التكالیف، وقد تناولنا بشكل مبسط ومفهوم كیفیة توازن المنتج عن طریق الإنتاج والتكالیف.

            • قائمة المراجع

              1- عبد الكريم بشير، الإقتصاد الجزئي، دروس مع تمرين محلول،الدار الجامعية، الجزائر، 2005.

              2-مناور فريح حداد، حازم بدر الخطيب، مبادىْ الاقتصاد الجزئي، دار حامد للنشر والتوزيع، عمان، 2013.

              3- بوركين رزقية، تطبيقات في الإقتصاد الجزئي، دار الأمل لطباعة والنشر والتوزيع، الجزائز، 2005.

              4-امحمود حسين الوادي، أحمد عارف عساف، الإقتصاد الجزئي، دار المسيرة للنشر والتوزيع، عمان، 2009.

              5- كساب علي، النظرية الإقتصادية، التحليل الجزئي،. ديوان المطبوعات الجامعية، الطبعة الثالثة، الجزائر، 2009.

              6-صخري عمر، مبادىْ الإقتصاد الجزئي الوحدوي، ديوان المطبوعات الجامعية، الطبعة الثامنة، الجزائر.

              7-ابن ديب رشيد، لإقتصاد الجزئي، أسلوب رياضي، ديوان المطبوعات الجامعية، الجزائر، 2009.

              8- صونية عابد، محاضرات حول الاقتصاد الجزئي، جامعة قسنطينة 2، 2021.

              9-بوكثير جبار، محاضرات حول الإقتصاد الجزئي، جامعة أم البواقي، 2019