Aperçu des sections
- Second year students, groups 1,2 and 4, are hereby notified that Civilization midterm exam will be conducted on the 17th of November 2025 (amphi 6). Time: 11h00-12h30.
Contact Form
Institute of Letters and Languages
Department of Foreign Langauges
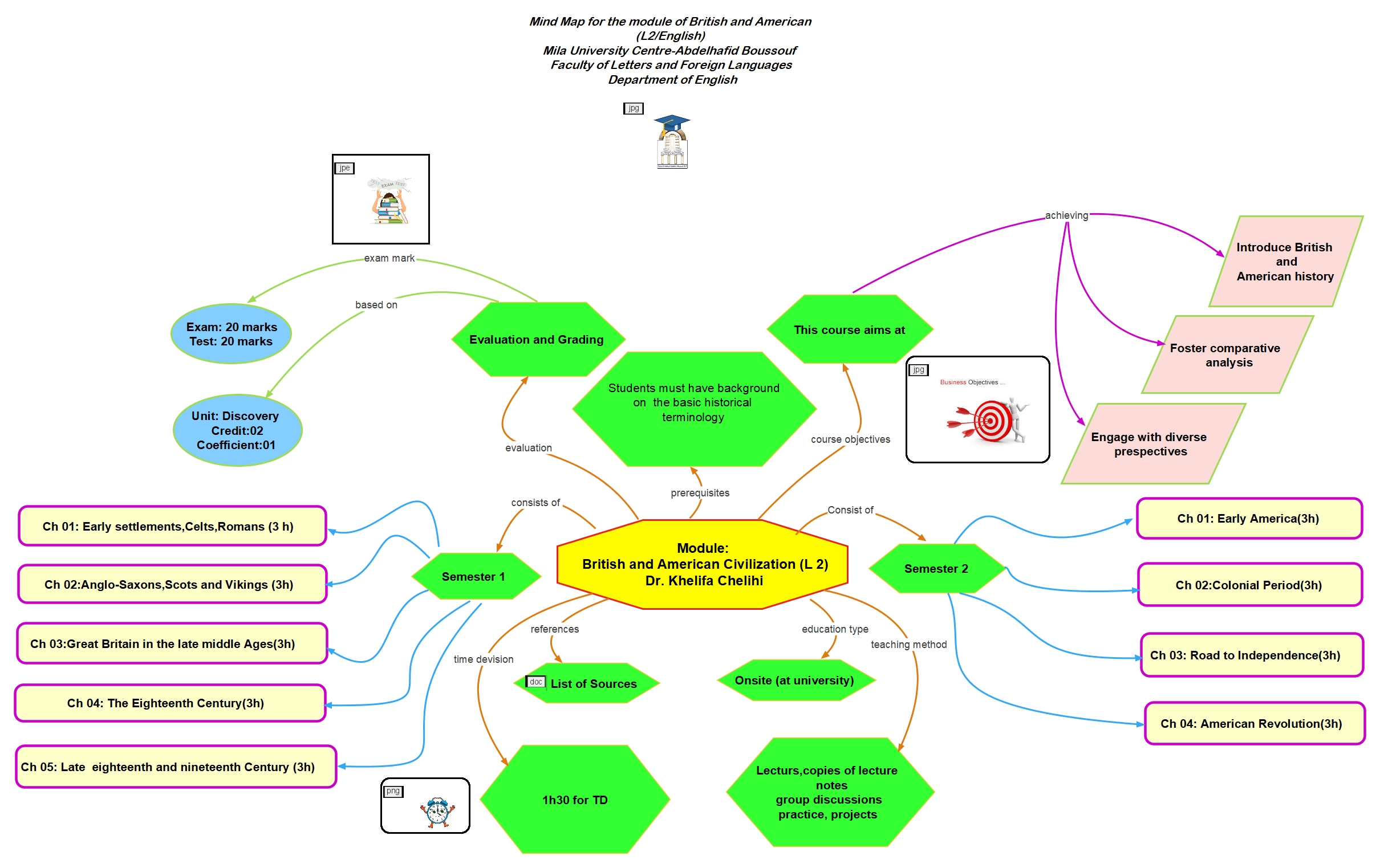
Teacher: Dr. Khelifa Chelihi Rania
Contact: k.rania@centre-univ-mila.dz
Target audience: Second Year students of English
Teaching Unit: Discovery
Module: American Culture and Civilization
Credits: 02
Coefficient: 02

Objectives
At the end of the course, students will be able to:
- Understand the migration of early humans to North America.

- Explore the Major Prehistoric Cultures of North America.
- Analyze the Impact of Agriculture on Early American Societies.
- Examine the Decline and Legacy of Early American Cultures.
- Develop Critical Thinking and Historical Analysis Skills.
- Learn why European powers like England, France, and Spain sought to colonize North America.
- Examine how geography shaped the economies, cultures, and societies of the New England, Middle, and Southern Colonies.
- Understand how the transition from indentured servitude to African slavery shaped colonial economies and societies.
- Understand the migration of early humans to North America.
Pr-requisites
To be able to properly follow the lesson of American Early Cultures, the students must have some prior knowledge, likewise:
- Students should be familiar with regions like the Southwest and Midwest, and how the environment shaped different cultures.
- Learners should be familiar with one or more groups of Native American peoples.
- Students must know that the earliest peoples were hunters, gat
herers, and nomads. - Students must know how humans started farming, which allowed them to settle in one place and build villages.
Table of Content
Lecture 1: Early America
Lecture 2: Colonial Period
Lecture 3: Road to independence
Lecture 4: Revolution
Lecture 5: Formation of a National GovernmentSection One: Early America
1. Introduction:This lesson covers how humans first came to America and the societies that they formed. We will begin with the Native American cultures such as the Anasazi and Hohokam, followed by the European explorers Columbus and Cabot, and finish up with the first English colony at Jamestown. Understanding these initial contacts will expose you to how they laid the ground for America's history. Get ready to learn the beginning of American history!
2. The land bridge Beringia
Although there were no ice sheets on Beringia, the weather was very cold. At that time, no one in the world knew how to farm. Even if they had known how, it was too cold in Beringia to raise anything. Only tiny plants grew there.
Although there were no ice sheets on Beringia, the weather was very cold. At that time, no one in the world knew how to farm. Even if they had known how, it was too cold in Beringia to raise anything. Only tiny plants grew there.
More than fifteen thousand years ago, huge sheets of ice* covered much of Canada and the northern United States. In some places, the ice was thousands of feet thick. Scientists call this time the Ice Age. Much of the world's water was frozen into ice.
There was less water in the oceans than there is today. Some lands that are now under water were dry. That is why dry land once connected Asia to North America. During the Ice Age, this dry land formed an area that scientists today call Beringia (/buh*rin*ge) or the land bridge*.

There were no towns, no stores, and no government, just a vast, cold wilderness. So how did people in Beringia live? They had to look for plants and animals to eat. Small groups of just a few families, perhaps twenty-five to fifty people, helped each other as they moved around in search of food. People who live this way are called hunter-gatherers.
While the women and children of the Ice Age looked for plants and berries, the men and older boys hunted. They tracked herds of mammoths and musk ox back and forth across Beringia.
The history of Early America traces the complex journey of human settlement, cultural development, and colonial expansion on the North American continent. This lesson explores the origins of the first inhabitants who migrated from Asia via a land bridge during the Ice Age, forming rich and diverse Native American civilizations such as the Anasazi, Hohokam, Adena, and Hopewell. It then transitions to the age of European exploration, highlighting the Norse voyages and later expeditions by Spanish, French, and British explorers, whose quests for land, resources, and mythical treasures laid the foundation for colonization.
The history of Early America traces the complex journey of human settlement, cultural development, and colonial expansion on the North American continent. This lesson explores the origins of the first inhabitants who migrated from Asia via a land bridge during the Ice Age, forming rich and diverse Native American civilizations such as the Anasazi, Hohokam, Adena, and Hopewell. It then transitions to the age of European exploration, highlighting the Norse voyages and later expeditions by Spanish, French, and British explorers, whose quests for land, resources, and mythical treasures laid the foundation for colonization.
Table 1: Early Human Migration Theories Theory Description Evidence Bering Land Bridge Humans crossed from Siberia to Alaska via a Land Bridge
exposed by lower sea levels.Genetic studies, linguistic evidence,
archaeological sites in Alaska.Coastal Migration Humans migrated by boat along the Pacific coast. Evidence of early settlements along coastal regions. 3. Early Cultures
Between 35,000 BCE and 10,500 BCE, people from Siberia migrated to North America by crossing the Bering Strait into Alaska, which was dry land during the Ice Age due to lower sea levels. Linguistic evidence suggests they likely arrived in multiple waves, spreading across the continent.
This period, known as the "Paleo-Indian" era, is the longest phase of North American prehistory, lasting from around 35,000 BCE to 8000 BCE (or even 4500 BCE in some areas).
During this time, the indigenous people were hunter-gatherers, primarily focusing on hunting large animals (megafauna) such as woolly mammoths, mastodons, camels, bison, giant sloths, giant beavers, and musk oxen. They also faced dangerous predators like saber-toothed tigers, American lions, and giant short-faced bears. Up until around 9200 BCE, they used wooden spears with fire-hardened tips for hunting and employed stone and bone tools for tasks like chopping and scraping. In addition to hunting, their diet included a variety of wild plants, including seeds, berries, roots, and bulbs.

3.1. Adena culture
From about 1000 BC some groups began supplementing their hunter-gatherer way of life with small-scale farming. This allowed villages to grow, often semi-permanent in nature: they moved to new locations as local soils became exhausted. The people of the Adena culture, which flourished between 1000 BCE and 200 CE, and which originated in the Ohio Valley before spreading out into neighboring areas, carried on the tradition of mound building – but with a difference. Whereas previously these earthworks seem to have been purely ceremonial, they are now burial mound.

The Adena earthworks were larger and more complex than those of the Poverty Point culture, and this must reflect a more complex society. The grave goods show that some individuals enjoyed higher status and wealth than others.
3.2. Hopewell culture
As time went by farming became more important to the economy of the people of the eastern woodlands. The Adena culture was eventually displaced by the Hopewell culture, which emerged around 200 BCE and came to an end about 700 CE. This shared many features with the Adena, but on a larger and more sophisticated scale; it also covered a much larger area than the Adena had done.
3.3.Mississippian culture
Eventually the Hopewell culture was succeeded by another, the Mississippian. And just as the Hopewell had been more advanced than the Adena, so the Mississippian was more advanced than the Hopewell.
Whilst the Mississippian culture carried on many of the traditions pioneered by the Adena and Hopewell, it also displayed new features, possibly derived from contact with the Mesoamerican world to the south. Most notably, the Mississippians constructed not just burial mounds, but temple mounds as well – a strikingly Mesoamerican characteristic.
The Mississippian people's society was the most complex of all the “mound-building” cultures of the eastern woodlands, and was moving towards urbanism. Indeed, their larger settlements, the most famous example being Cahokia, on the banks of the Mississippi, were the size of major European cities of the time, though lacking the density of true urban settlements.
The Mississippian culture as a whole lasted until just before contact times, though remnants of it, for example amongst the Natchez people, endured into the 18th century.
3.4. Hohokam culture
To the west of the Mogollon, the Hohokam culture developed around 100 BC, exhibiting many similarities to other regional cultures. A key aspect of Hohokam society was their reliance on irrigation-based agriculture. The Hohokam culture abruptly declined around 1500 CE. Their descendants are typically identified as the Akimel O'odham (Pima) and Tohono O'odham (Papago) tribes. The Hohokam culture abruptly declined around 1500 CE.

5.3. Anasazi Culture
The Anasazi culture was the most advanced of the southwestern cultures. It emerged to the north east of the Hohokam culture, and at about the same time as. It was from c. 750 CE, however, that the Anasazi developed a new kind of architecture, the pueblo, for which their descendants are still famous.
As the Anasazi people increasingly established their communities, the production of trade items expanded. They crafted beautiful and practical baskets and sandals. Eventually, they acquired skills to produce and decorate pottery and jewelry. They also discovered how to cultivate cotton and weave it. They also learned how to use the bow and arrow.

5.4. Post-Anasazi Southwest
The Anasazi culture began to go into decline from about 1300. Many of the survivors moved south and settled in the Rio Grande and Little Colorado valleys. Here they maintained the cultural traditions of the Anasazi and became ancestral to present-day Pueblo peoples such as the Zuni, Keres, Tiwa and Hopi. Most modern pueblos are located on mesa tops. There are also some villages situated in the desert lowlands, or along rivers. These displayed other types of houses – pole-framed huts covered with plant mats or earth.

Maize was the most important of all crops, probably providing more nutrition than all the other crops combined. After maize, the most important food crops were beans and squash. Other crops were not grown for food. Fiber plants such as cotton were a major source of fabrics – only in the southwest of North America were true looms in use. Also, dye plants, ornamental plants, medicinal herbs and stimulants (such as tobacco) were grown.

Other groups have arrived in the region in more recent times, from c. 1000 CE onwards. These came in from the north, following a nomadic hunter-gatherer lifestyle. Later they took to raiding farming settlements to supplement their diets, and may have played an important part in the decline of the older, more settled cultures. These peoples included the Apache and the Navajo (Dineh). The latter, after contact with the Spanish and their sheep, eventually took to a herding lifestyle.
5.6. Californian cultures
The Californian coast also gave rise to a dense hunter-gatherer-fisher population. This landscape was not as mountainous as the northwest, nor the tree cover as dense (and in the south almost disappears). This made wood resources less available. Though wood plank houses similar to those of the Northwest were by no means unknown, particularly in the north, the inhabitants constructed many other kinds of dwellings as well. Among the most common were cone-shaped structures made from poles, and covered with brush, grass and reeds. There were also domed earth-covered pit-houses.

4. Conclusion
The early history of America, from its prehistoric roots to the colonial era, laid the groundwork for the nation's development. Indigenous cultures demonstrated remarkable adaptability and innovation, while European colonization introduced new social, economic, and political structures. These periods also brought profound challenges, including displacement, conflict, and the establishment of slavery. Understanding this history helps us appreciate the complexities of America's past and its enduring impact on modern society.
Section Two: Colonial Period
1. Introduction
The Colonial Period of American (C.P.A.H)* history was a time of exploration, settlement, and transformation. Beginning in 1607 with the establishment of Jamestown* and culminating in the years leading up to the American Revolution, this era saw the rise of European colonies in North America. Most settlers who came to the British colonies in the 1600s were English. Others came from The Netherlands, Sweden, Germany, France, and later from Scotland and Northern Ireland. Some left their homelands to escape war, political oppression, religious persecution, or a prison sentence. Some left as servants who expected to work their way to freedom. Black Africans were sold into slavery and arrived in shackles. By 1690, the population was 250,000. Less than 100 years later, it had climbed to 2.5 million.

2. Development of the 13 Colonies
European nations had different goals when colonizing North America. Spain focused on resource extraction and religious conversion, France sought trade relationships with Native Americans, and England aimed to establish permanent settlements. Economic motives, such as the search for gold and the establishment of cash crops like tobacco, played a significant role. Additionally, religious groups, including the Puritans and Quakers, sought freedom from persecution, leading to diverse colonial societies. The development of the thirteen colonies unfolded along distinct regional lines, each shaped by unique economic, cultural, and social characteristics.
Like:
1. New England Colonies (Massachusetts, Connecticut, Rhode Island, New Hampshire):*
- Puritan Values: Dominated by Puritan religious ideals, communities like Boston and Salem emphasized strict moral codes and education. For example, Harvard College was founded in 1636 to train clergy.
- Economy: Small-scale farming (e.g., growing corn and wheat), fishing (e.g., cod fishing off the coast), and shipbuilding (e.g., shipyards in Boston) were key industries.
- Governance: Town meetings, such as those in Plymouth Colony, allowed for direct democratic participation among male landowners.
2. Middle Colonies (New York, Pennsylvania, New Jersey, Delaware):
- Diversity and Tolerance: Pennsylvania, founded by William Penn, became a haven for Quakers and other religious groups, while New York attracted Dutch, German, and Scottish immigrants.
- Economy: Known as the "breadbasket colonies," they produced wheat and other grains (e.g., in the fertile valleys of Pennsylvania). Cities like Philadelphia and New York City became major trade hubs.
- Cultural Melting Pot: The region's diversity was reflected in its newspapers, languages, and religious practices, such as the establishment of the first Lutheran church in America.
3. Southern Colonies (Virginia, Maryland, North Carolina, South Carolina, Georgia):
- Plantation Economy: Cash crops like tobacco (e.g., in Virginia) and rice (e.g., in South Carolina) dominated the economy. Georgia, initially founded as a buffer colony, later adopted plantation agriculture.
- Labor Systems: The transition from indentured servitude to African slavery was stark. For example, by the late 1600s, Virginia's tobacco plantations relied heavily on enslaved labor, and South Carolina's rice plantations became dependent on enslaved Africans' expertise in rice cultivation.
- Social Structure: The plantation system created a hierarchical society, with wealthy landowners like Virginia's planter elite (e.g., the Byrd family) at the top.
These regional differences, rooted in geography, economy, and culture, not only shaped the colonies' development but also set the stage for future conflicts and divisions in American history.
3. Settlement and Demographics
Most settlers who came to the British colonies in the 1600s were English. Others came from The Netherlands, Sweden, Germany, France, and later from Scotland and Northern Ireland. Some left their homelands to escape war, political oppression, religious persecution, or a prison sentence. Some left as servants who expected to work their way to freedom. Black Africans were sold into slavery and arrived in shackles. By 1690, the population was 250,000. Less than 100 years later, it had climbed to 2.5 million.

4. Colonial Society & Culture
Life in the colonies varied depending on location and social class. Families played a central role, with men typically working in agriculture or trade while women managed households. Education was highly valued in New England, leading to the establishment of institutions such as Harvard in 1636. Religion influenced governance and daily life, particularly in Puritan communities, where strict moral codes shaped society. The colonies also saw growing consumer culture, with imported goods playing an increasing role in daily life.

- The rise of print culture, including the publication of newspapers and almanacs, with Benjamin Franklin's Poor Richard's Almanack (1732) being a prime example.
- Flourishing colonial music, art, and literature, with early American painters like John Singleton Copley gaining recognition.
- Social stratification, where wealthy landowners in the South lived in grand plantation homes while poorer farmers and laborers struggled for economic stability.
Slavery played an integral role in colonial society, especially in the Southern Colonies. The harsh conditions on plantations led to the development of distinct African American cultures, including the blending of African traditions with Christian practices. Enslaved people created rich oral histories, spirituals, and folk traditions that would persist through generations.
5. Relations with Native Americans
Relations between European settlers and Native Americans were complex, ranging from trade partnerships to violent conflicts. Early cooperation existed, as Indigenous people helped settlers adapt to the new environment. However, tensions grew as settlers encroached on Native lands, leading to conflicts such as:
- The Pequot War (1636-1638):* A conflict in New England where English settlers, allied with the Narragansett and Mohegan tribes, fought against the Pequot people, leading to the near destruction of the Pequot tribe.
- King Philip's War (1675-1676):* One of the deadliest conflicts in colonial history, in which the Wampanoag leader Metacom (King Philip) led an uprising against English settlers. The war resulted in widespread destruction and the near elimination of Indigenous resistance in New England.
- The Yamasee War (1715-1717): A significant but less well-known war in the Carolinas, where the Yamasee and other tribes fought against English settlers over trade disputes and land encroachments.
- The French and Indian War (1754-1763): A broader conflict between Britain and France, with various Native American tribes allying with either side. The war ended with British victory, leading to significant Native land losses and the Proclamation of 1763, which attempted (unsuccessfully) to limit colonial expansion westward.

6. Conclusion
The Colonial Period of American history was a transformative era marked by exploration, settlement, and the establishment of diverse societies. European colonization, driven by economic, religious, and political motives, led to the development of distinct regional cultures and economies across the thirteen colonies. While European settlers gained new opportunities, Indigenous peoples faced displacement and violence, and enslaved Africans endured unimaginable hardships. The legacy of this period continues to shape modern American society, influencing its democratic institutions, cultural diversity, and ongoing struggles with racial inequality. Understanding the complexities of the colonial era is essential for comprehending the roots of contemporary American identity and the challenges that persist today.
Refrences
Breen, T. H. (2004). The marketplace of revolution: How consumer politics shaped American independence.
Oxford University Press.- Jones, T. L., & Klar, K. A. (Eds.). (2007). California Prehistory: Colonization, Culture, and Complexity. AltaMira Press.
- Lekson, S. H. (2006). The Archaeology of Chaco Canyon: An Eleventh-Century Pueblo Regional Center. School for Advanced Research Press.
- Morgan, E. S. (2003). American slavery, American freedom. WW Norton & Company.
- Richter, D. K. (2009). Facing east from Indian country: a native history of early America. Harvard University Press.
- Seeman, M. F. (1979). The Hopewell Interaction Sphere: The Evidence for Interregional Trade and Structural Complexity. Indiana Historical Society.
- Taylor, A. (2001). American Colonies: The Settling of North America the Penguin History of the United States.

