Aperçu des sections
Fiches contact
Contacte
Prof :
Cours : M: Bedjeghit Elhouas
Contacte : Email : houasbedj2023@gmail.com
Spécialistes : Master 1 Mécanique
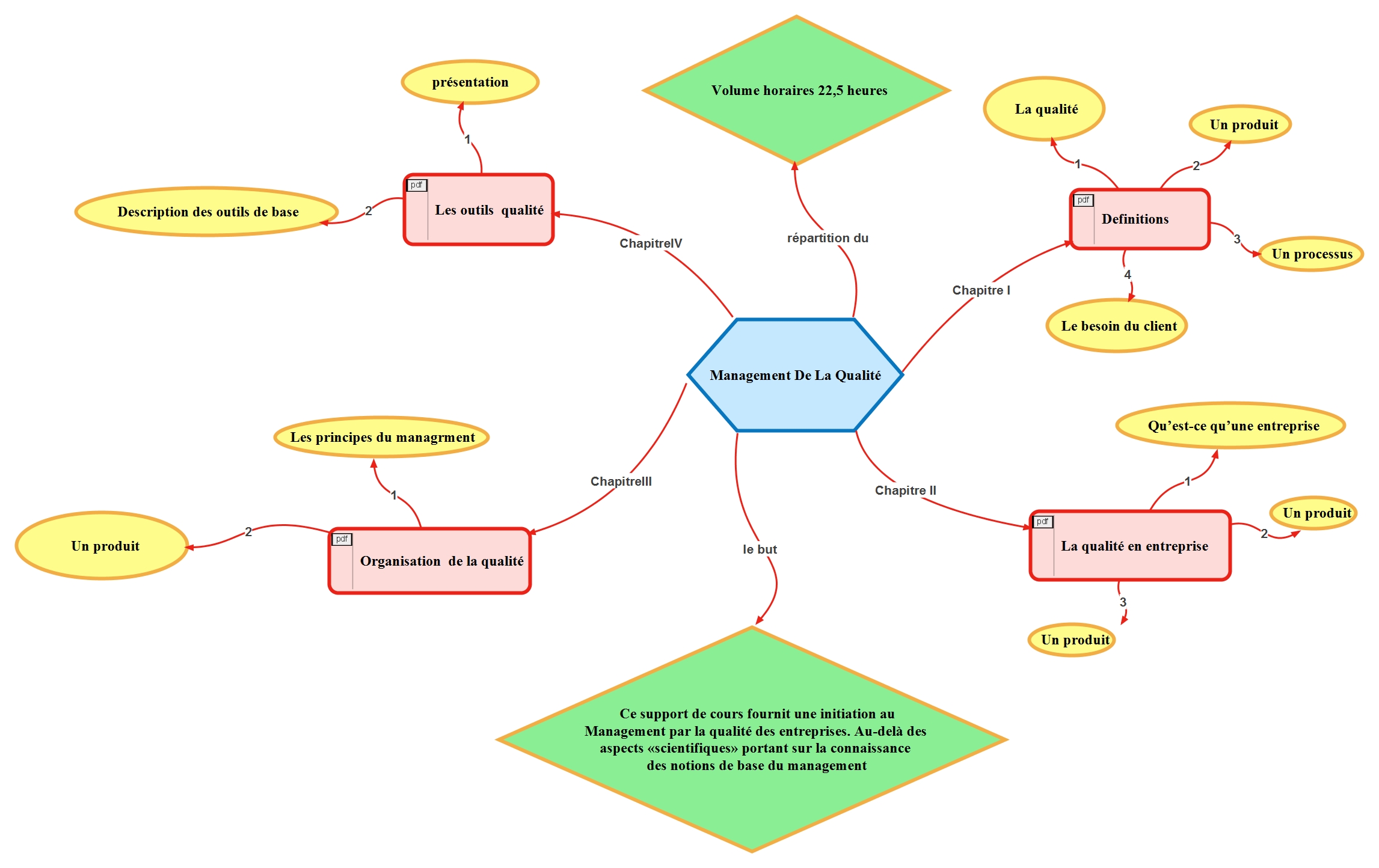
Titre de cours : Management de la qualités
Crédit : 01
Coefficient : 01
Durée : 15 semaines
planning : lundi : 14:00 h - 15:30 h
Salle : 86
Objectifs
Objectives

1.Connaissance : identifier et mémoriser les concepts fondamentaux du management, tels que les fonctions de planification, d'organisation, de direction et de contrôle.
2. Compréhension : expliquer les théories et modèles de management, comme le management scientifique, le management par objectifs, et la théorie des systèmes.
3. Application : appliquer des techniques de gestion dans des situations réelles, comme la gestion de projet, la gestion des ressources humaines ou la gestion du changement.
4. Analyse : analyser des études de cas pour identifier les forces et les faiblesses des approches managériales utilisées dans différentes organisations.
5. Synthèse : développer une stratégie de management intégrée en combinant différentes approches et outils pour répondre aux besoins spécifiques d'une organisation.
6. Évaluation :évaluer l'efficacité des pratiques managériales en utilisant des indicateurs de performance et en fournissant des recommandations pour l'amélioration.
Introduction
Introduction
Le management de la qualité est un ensemble de pratiques et de processus visant à garantir que les produits et
services d'une organisation répondent aux exigences et aux attentes des clients. Il s'agit d'une approche systématique
qui intègre la qualité dans tous les aspects de l'entreprise, depuis la conception jusqu'à la production, en passant par
la distribution et le service après-vente. L'objectif principal du management de la qualité est d'améliorer la
satisfaction des clients tout en optimisant les performances de l'organisation. Cela implique l'utilisation d'outils et de
méthodologies, tels que les normes ISO, les audits de qualité, En adoptant une culture de la qualité, les entreprises
peuvent non seulement réduire les coûts liés aux défauts et aux non-conformités, mais aussi renforcer leur réputation
sur le marché. Ainsi, le management de la qualité devient un levier stratégique essentiel pour la compétitivité et la
pérennité des organisations.

Section 5
Pré-requis

L'apprentissage sera plus rapide si les étudiants ont déjà une bonne connaissance en Management et Economie
attendues d'un étudiant en Master 2. Ils pourront plus facilement faire le lien entre la théorie et la pratique et
saisir plus rapidement et plus efficacement les notions liées au module Management de la Qualité. On notera
cependant qu'une grande partie de la littérature de référence est en langue français ou anglaise, et que la
connaissance, au moins passive de l'une de ces deux langues, est supposée acquise.
Ce cours, structuré et didactique, a pour ambition donc de décrire et de développer toutes les spécificités du
management et de couvrir aussi bien le côté théorique que pratique et d'en expliquer les concepts les plus
utilisés.
Rencontrez votre professeur

Email : houasbedj2023@gmail.com
Journée de rencontre : lundi 09:30h a 11:00h
Tranche 4 Bureau 18
Référence
theorique https://www.qualiteperformance.com
theorique https://www.inrs.fr
théorique https://www.iso.org
Bibliographie
- « l'approche processus » de Hans Brandenburg et Jean-Pierre Wojtyna - Editions d'Organisation
- « Dictionnaire de la qualité » de Bernard Froman et Christophe Gourdon - AFNOR
« Comprendre les normes ISO 9001 version 2000 » de Stéphane Mathieu - AFNOR
- « Management au Quotidien », Professeur SHIBA
- « Guide des méthodes qualité », J.P. Hubérac - Maxima

