تخطى إلى المحتوى الرئيسي
Ethique et Déontologie -formation-
Course search
اغلاق
Course search
تبديل إدخال البحث
English (en)
Français (fr)
العربية (ar)
Log in
المقررات الدراسية
Aide et Accompagnement
Formation des enseignants nouvellement recrutés
2024
Ethique et Déontologie -formation-
Grande lignes
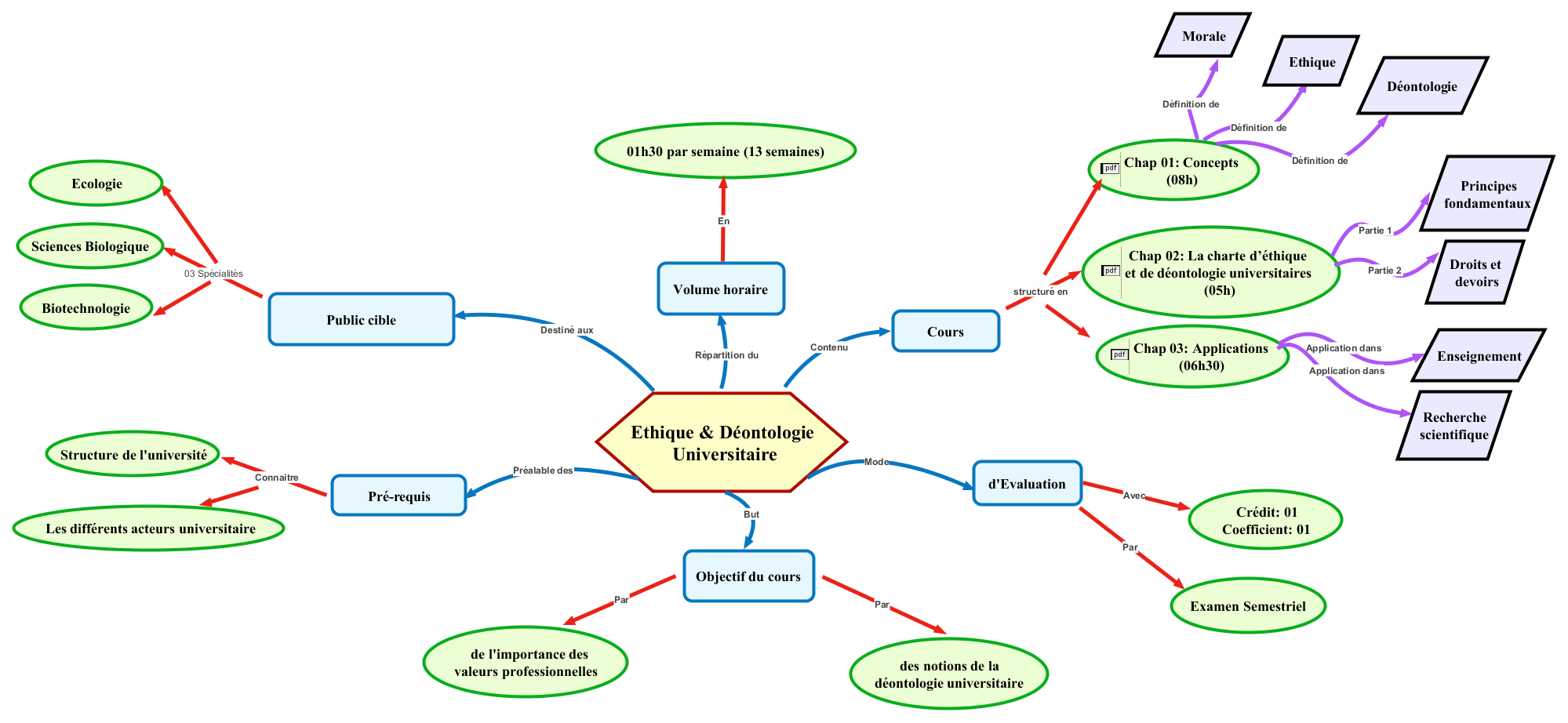
Carte mentale
Carte mentale
النشاط السابق
Contenu détaillé
النشاط التالي
Direct via le chat
الانتقال إلى...
الانتقال إلى...
Annonces
Objectifs spécifiques
Test des pré-requis
Contenu détaillé
Direct via le chat
Introduction et concepts
Version écran
Echanger entre vous
Déposez-ici votre solution
Support PDF
vision écran
Glossaire chapitre II
J'apprends par l'évaluation
Didactique
Suis-je pret à passer l'interrogation?
Tester vos aquis
Grille d'évaluation PDF
Grille d'évaluation WORD
Dépôt du formulaire