تخطى إلى المحتوى الرئيسي
Traduction et Interprétariat (formation)
Course search
اغلاق
Course search
تبديل إدخال البحث
English (en)
Français (fr)
العربية (ar)
Log in
المقررات الدراسية
Aide et Accompagnement
Formation des enseignants nouvellement recrutés
2024
Traduction et Interprétariat (formation)
Course Plan
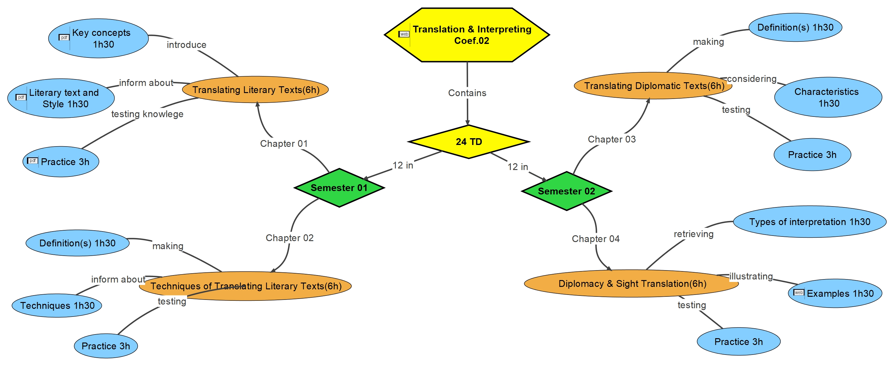
Mind map of the course
Mind map of the course
آخر تعديل: Wednesday، 28 August 2024، 6:43 PM
النشاط السابق
Pretest 03
النشاط التالي
Course plan
الانتقال إلى...
الانتقال إلى...
Annonces
Forum
Ask me
Wiki for easy chat
Pretest 01
Pretest 02
Pretest 03
Course plan
Chapter One and Two
Test
Feedback
Chapter Three and Four
Test02
Feedback
The Evaluation of Dr. Djalal
The Evaluation of Dr. Salim
The Evaluation of Ms. Ines