برنامج التدريس
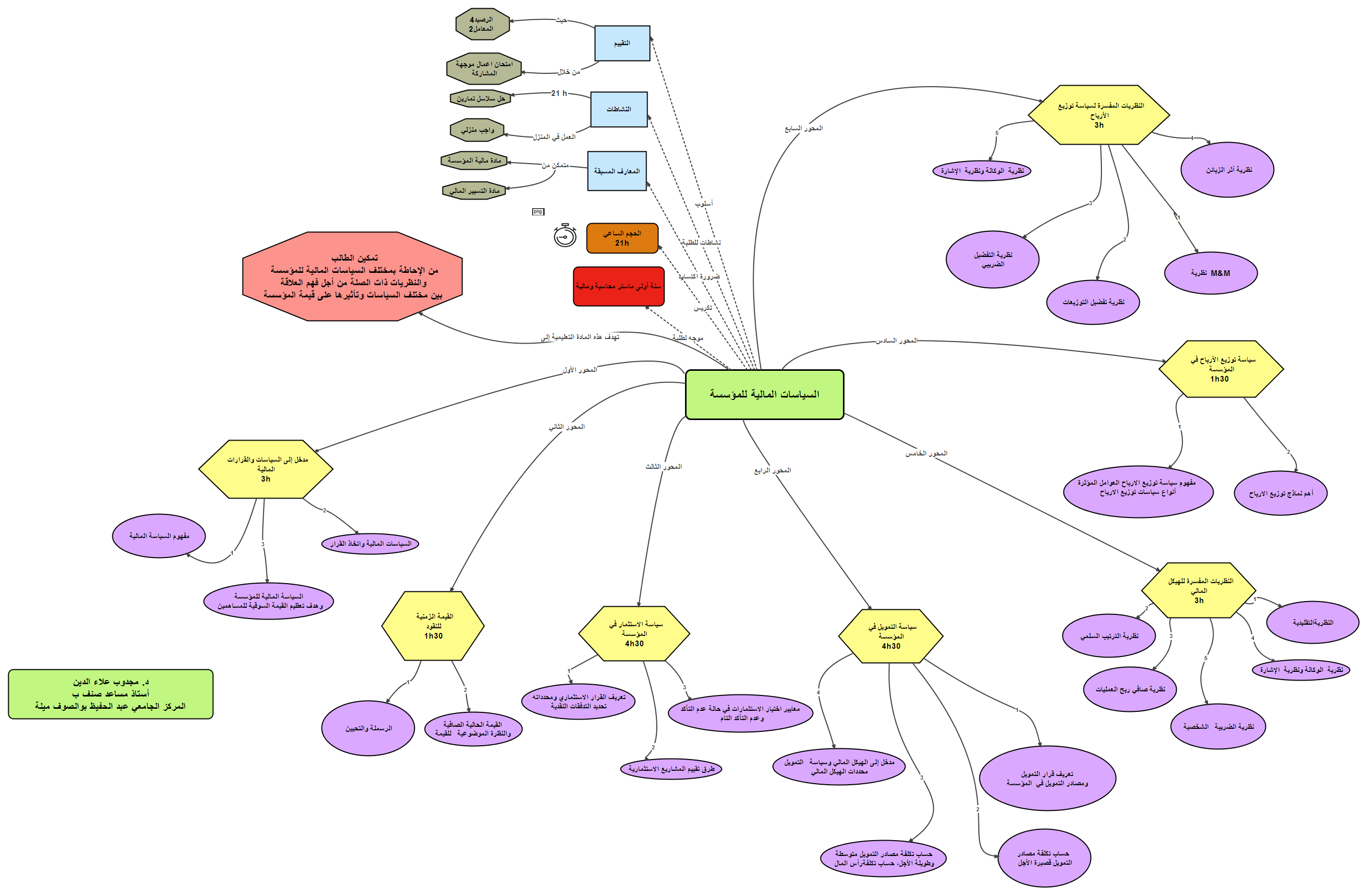
المحور الأول: مدخل إلى السياسات والقرارت المالية في المؤسسة
مفهوم السياسة المالية
السياسات المالية واتخاذ القرار
السياسة
المالية للمؤسسة وهدف تعظيم القيمة السوقية للمساهمين
المحور الثاني: القيمة الزمنية للنقود
تعريف القيمة الزمنية للنقود
أسباب القيمة الزمنية للنقود
أهمية القيمة الزمنية للنقود
الرسملة
التحيين

آخر تعديل: Friday، 16 August 2024، 12:15 AM
