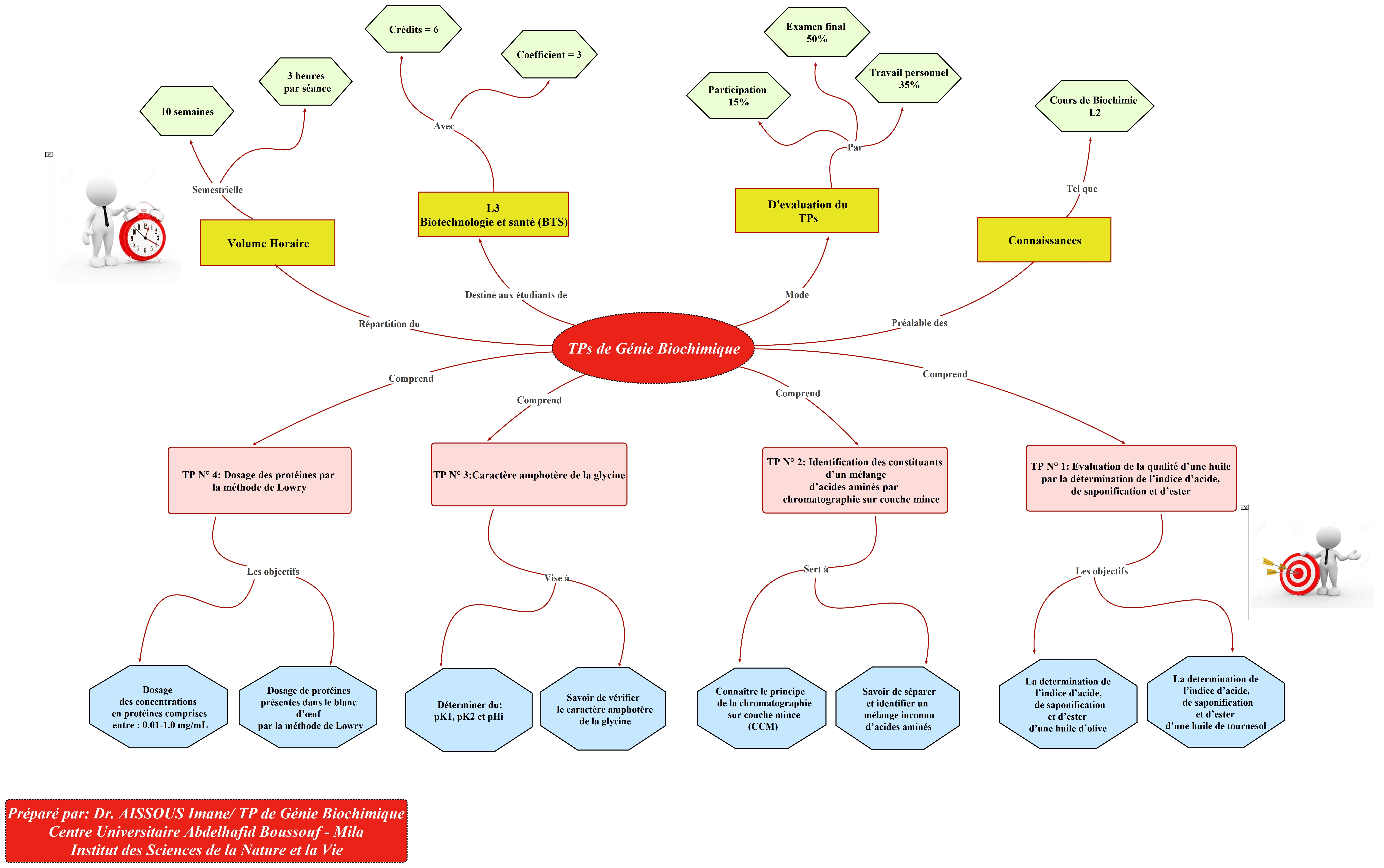
TP Génie Biochimique
Le génie biochimique est donc une discipline dynamique repose sur des processus biologiques et des concepts de génie chimique,
combinant habilement la théorie et la pratique pour créer des solutions novatrices. La compréhension de ces mécanismes nécessite
le suivi d'enseignements théoriques, pratiques et dirigés afin de cerner de manière significative les molécules biologiques sur le plan structural.
Ces travaux pratiques permettent de:- Acquérir des notions de base de génie biochimique nécessaires pour aborder les
- Apprendre à décloisonner les connaissances acquises dans les cours généraux de

Informations sur le cours
Dr. AISSOUS Imane






