Aperçu des sections
Institute: Science and Technology
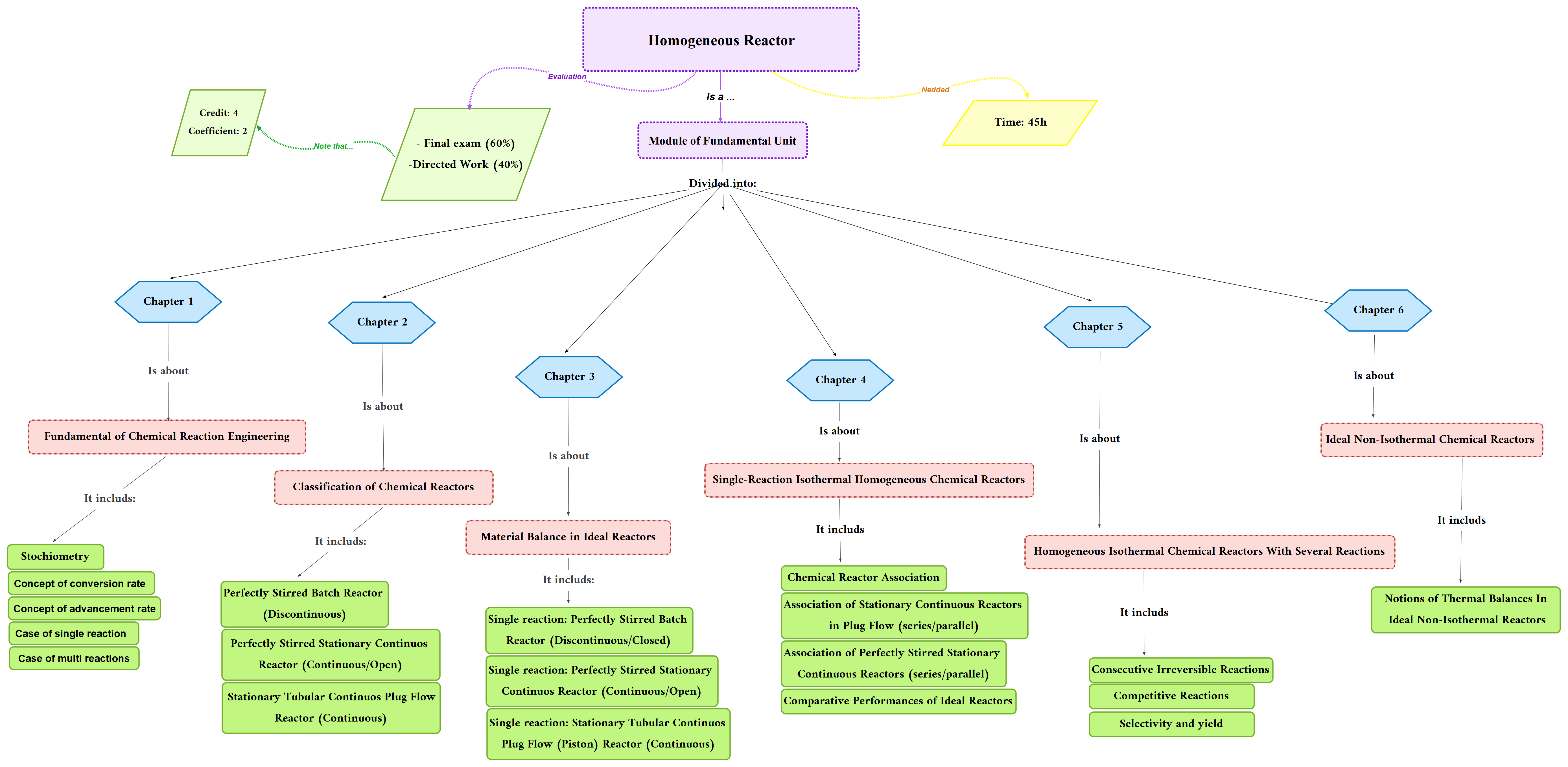
Mental Map -- Homogeneous Reactor
Dear Students,
The following, is the mental map of the 'Homogeneous Reactors' module with all the details.

Evaluation mode
The evaluation of the tutorials work is represented in the following figure
Chapter II. Classification of Chemical Reactors
This video shows how the Plug Flow reactor works.
Home Work
Hello,
Please solve the following exercise and bring it with you by Monday, April 21, 2025.
After this date, I will not accept it.

