Aperçu des sections

  • salon de chat


    Hello Dear Students,

    I will be available every week after the class to answer your questions and enrich our discussions


    image


  • Presentation of the teacher

    image Faculty: Sciences and Technology
    Department: Process Engineering
    Lectures and Tutorials: Dr. Rezgoun Sarra
    Availability: In the office: Wednesday, Monday, Thursday from 11:00 AM to 12:00 PM
    Target Audience: 3rd-year Bachelor's students in Process Engineering
    Course Title: Mass Transfer
    Credits: 4
    Coefficient: 2
    Duration: 15 weeks
    Schedule: Sunday; Group 01: 8:00 AM - 9:30 AM (Lecture)
    Room: 23
    Evaluation Method: Continuous assessment 40%, Final exam 60%
    Email Responses: Feel free to contact me; I will respond as soon as possible.
    Contact: rezgoun.s@centre-univ-mila.dz


    • The objective of the module

      The objectives of studying mass transfer are:

      1. To understand the mechanisms of mass transfer.

      2. To build a material balance necessary for equipment calculations.

      3. To appreciate the formalism used to describe mass transfer.

      image

      • Prerequisites (Recommended prior knowledge)

        Thermodynamics; Chemical Kinetics; Differential Equations

        image

        • Prerequisite Test

          First, answer the prerequisite test. 

          image

          • In case of failure in the prerequisite test

            If the student fails to achieve 50% or more in the prerequisite tests, they must consult the following references to improve their basic knowledge and enhance their background in order to better understand the rest of the course:

            Book 1: Thermodynamics by Herbert B. Callen

            Book 2: Thermodynamics: Course and Corrected Exercises by Michel Soustelle


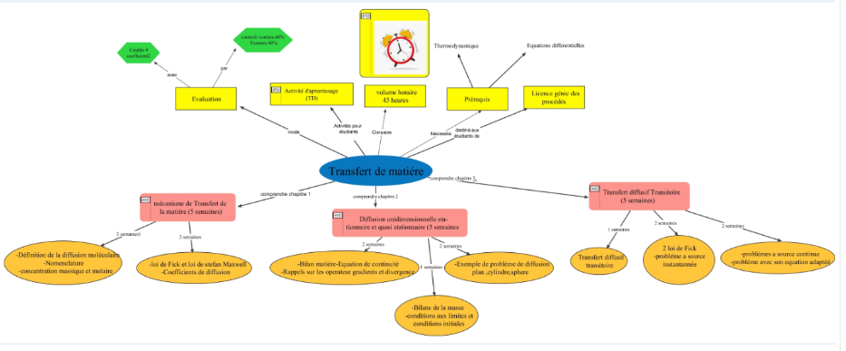
            • Detailed content

              This course is divided into three chapters, as shown in the following mind map.

              image

              • Chapter 1: Mechanism of Matter Transfer

                It aims to provide students with an in-depth understanding of the mechanisms through which substances move in various media. The objective is to equip students with the skills needed to model, analyze, and solve problems related to matter transfer in industrial and natural contexts.

                section

              • CHAPTER 2: Stationary and quasi-stationary one-dimensional scattering

                Aims to equip students with the knowledge and skills necessary to analyze and solve problems related to the movement of substances in different media. It covers the fundamental principles of diffusion and convection, as well as the interactions between these processes and chemical reactions. This course is essential for understanding and modeling matter transfer in industrial and environmental applications.

                section 8

                • chapter3

                  The study of matter transfer at interfaces focuses on phase equilibria, key theories (two-film, penetration, surface renewal), and the analysis of individual and overall mass transfer coefficients. It introduces dimensional analysis using Buckingham’s π-theorem and explores dimensionless numbers (Sherwood, Reynolds, Schmidt)


                  sectio