Cours Méthodes Numériques
Enseignant : Dr. Safia RASLAIN
Contact par mail : s.raslain@centre-univ-mila.dz
Etablissement : Centre universitaire Abd elhafid Boussouf Mila
Institut : des Sciences et de Technologie
Département : Electromécanique / Génie mécanique
Public ciblé : 2eme année Licence.Disponibilité : Disponible au département le mardi de 13h00 à 16h00 et le jeudi de 08h00 à 12h30.
L’apprentissage visé par ce cours, dans son ensemble est que les étudiants devraient développer :
En termes de savoir :
En termes de Savoir-faire :
En termes de Savoir-être :
Il est recommandé aux apprenants de connaître :
Les méthodes numériques constituent un domaine des mathématiques appliquées qui se concentre sur le développement et l'application d'algorithmes pour résoudre des problèmes mathématiques complexes de manière approximative. Ces techniques sont essentielles lorsqu'une solution analytique exacte est impossible ou impraticable à obtenir. Les méthodes numériques englobent divers sujets, tels que la résolution d'équations différentielles, l'intégration et la dérivation numériques, la résolution de systèmes d'équations linéaires et non linéaires, ainsi que l'interpolation et l'approximation de fonctions. Elles sont largement utilisées dans les domaines de l'ingénierie, de la physique, de l'économie et d'autres disciplines scientifiques pour modéliser et simuler des phénomènes réels.
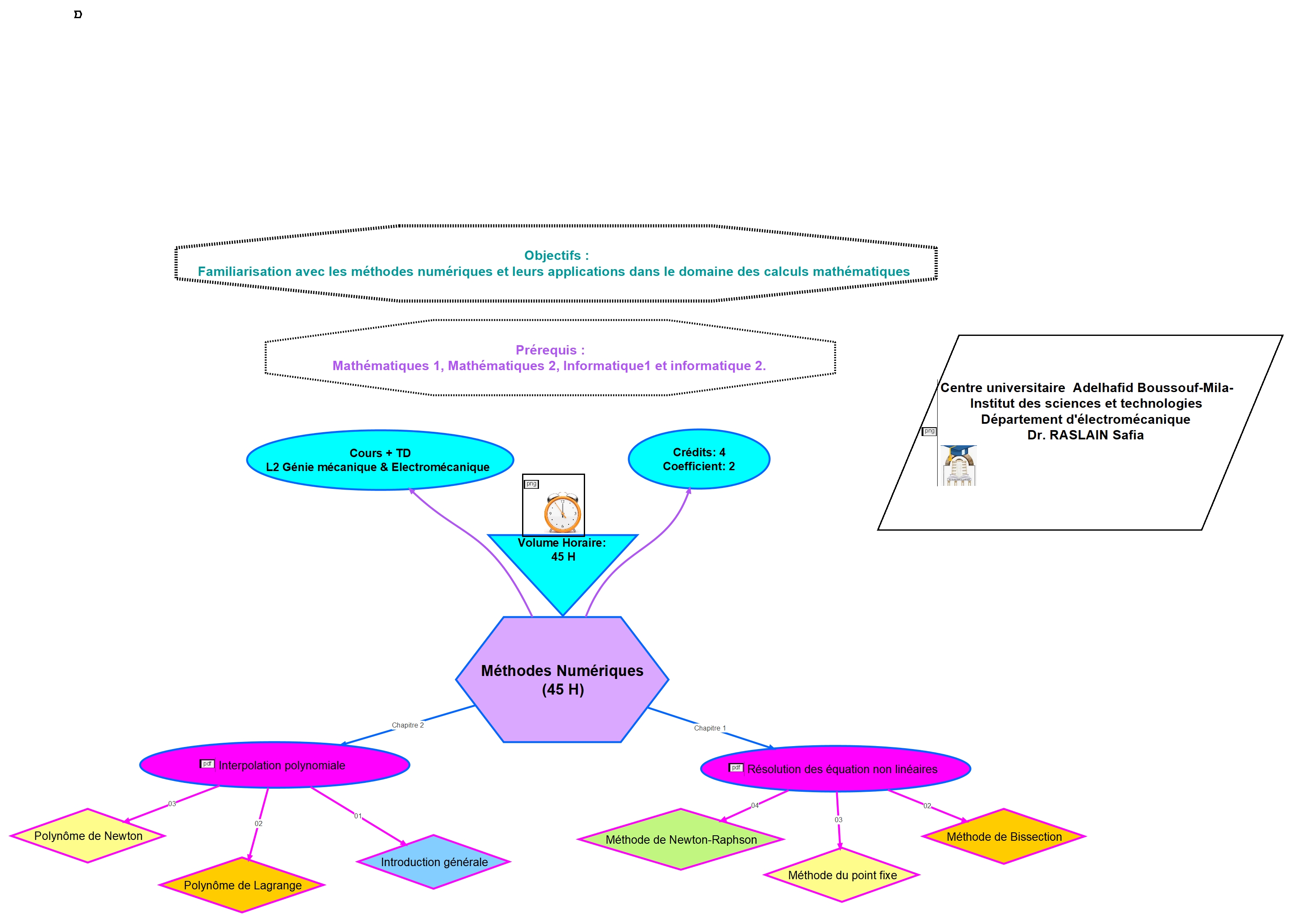
La figure 1 présente la carte conceptuelle du cours
K. MEBARKI , Analyse Numérique, Cours, 2éme année licence mathématiques , Université Abderrahmane Mira de Béjaia.
A. Boutayeb , M. Derouich , M. Lamlili et W. Boutayeb , Analyse Numérique : SMA-SMI S4.
P. GOATIN , Analyse Numérique , Université du Sud Toulon-Var ISITV - 1ère année.
Dr BOUSSOUFI Mustapha , Méthodes Numériques , Université des sciences et de technologie MOHAMED BOUDIAF D'oran - Conforme au programme de la 2eme année
licence.