ادارة الازمات للتقييم


تعتبر اداة الأزمات مكوناً أساسياً في حوكمة الشركات، و تعمل متوافقة مع الرقابة الداخلية للشركة، حيث تعمل الشركات على تعزيز بناء نظام يستجيب فيه كل مجموعة بشكل ملائم للأزمات و المخاطر، مما يؤدي إلى
ضمان استمرارية العمل، و يسهل عمل الإدارة في نشر الإنضباط في
العمل.
و ياعتبار ادارة الاعمال الميدان الدي يهتم بجميع الانشطة التي تضمن حسن سيرورة اعمال المنظمات على اختلاف اشكالها ... فسيتفيد طلبة السنة اولى ماستر تخصص ادارة الاعمال من هدا المقياس بشكل خاص من خلال اثراء معارفهم فيم يتعلق بجميع نواحيه
وفيم يلي بطاقة فنية عن المقياس تتضمن ما يجب على الطالب معرفته
لاي انشغال او استفسار يتعلق بمقياس ادارة الازمات .. يمكن لطلبة الماستر 1 ادارة اعمال التواصل مع استادة المقياس من خلال

من المهم أن يكون الطالب على دراية و اطلاع مسبق من معارفه المتراكمة ببعض الأمور، ليسهل عليه اكتساب معارف جديدة في المعلومات والاتصال، و تشمل هذه الأمور مايلي:
• معرفة الطالب لأهم اسس التسويق وادارة الاعمال.
• المفهوم العام للادارة ووظائفها.
• اساسيات عن نظام المعلومات التسويقي.
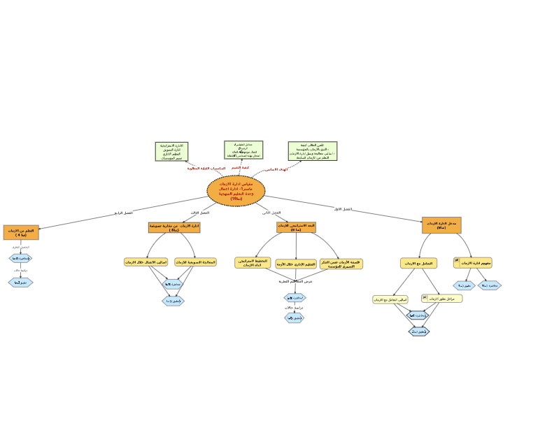
تشمل أهم أهداف تدريس المقياس مايلي

يتم في هدا المحور تناول عنصرين يشملان اسباب نشوء الازمات ومراحل تطورها ..
ففي البداية من المهم ان يستوعب الطالب جيدا مسببات الامة حتى يتمكن من تحديد دوافعها و يكون قادرا على اختيار اهم اساليب مواجهتها
اما العنصر الثاني فيقدم اهم مراحل دورة حياة الازمة بالتعرض الى مميزاتها وطرق التعامل مع كل مرحلة