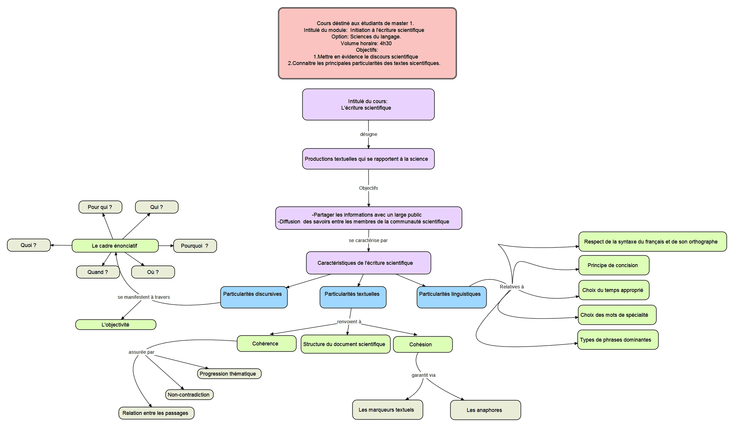
• Aujourd’hui, l’information scientifique est incontestablement diffusée par le moyen de l'activité discursive dénommée actuellement "discours scientifique". Ce dernier regroupe les différentes productions textuelles qui se rapportent aux sciences. Leur élaboration se réalise d’une manière rigoureuse et objective dans le but de les partager entre chercheurs, scientifiques ou à l’intention d’un public plus large. Dans la sphère universitaire, le discours scientifique comprend toute production écrite ou orale réalisée dans le cadre de l’activité de recherche à des fins de construction et de diffusion du savoir. Afin d’assurer la rédaction scientifique, l’étudiant est amené  à approfondir ses connaissances en la matière. Il doit connaitre les principales caractéristiques des écrits scientifiques que nous pouvons regrouper sous trois axes : caractéristiques énonciatives, textuelles et linguistiques.

  • Le présent cours est destiné aux étudiants de 1ère  Master. Option : Sciences du langage, à travers lequel ils seront capables de :

  1. -Connaître les principales caractéristiques d'un discours scientifiques
  2. -Repérer les traits énonciatifs, textuels et linguistiques à partir des supports écrits.
  3. -Appliquer les stratégies discursives, textuelles et linguistiques lors des activités de rédaction scientifique.