Structure générale d'un réseau industriel
L'architecture d'un réseau de distribution électrique industriel est plus ou moins complexe suivant le niveau de tension, la puissance demandée et la sûreté d'alimentation requise [4][1].
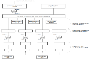
Dans le cas général avec une alimentation en HTB[2], un réseau industriel de distribution comporte (voir fig. 2.1) :
un poste de livraison HTB (60kV ou 220kV) alimenté par une ou plusieurs sources, il est composé d'un ou plusieurs jeux de barres et de disjoncteurs de protection
une source de production interne
un tableau principal HTA (30kV) composé d'un ou plusieurs jeux de barres
un réseau de distribution interne en HTA (30kV) alimentant des tableaux secondaires ou des postes HTA / BTA[4]
des récepteurs HTA
des transformateurs HTA / BTA (30kV/380V)
des tableaux et des réseaux basse tension
des récepteurs basse tension.
