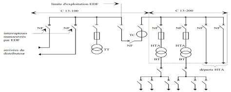
Les postes de livraison HTA à comptage HT
Ils comportent plusieurs transformateurs ou un seul si son courant secondaire est supérieur à 2000 A (puissance supérieure à1250 kVA pour une tension composée de 400 V) et peuvent comporter des départs HTA.
De façon identique aux postes de livraison à comptage BT, l'alimentation par le distributeur peut être en simple dérivation, coupure d'artère ou double dérivation [4][1].
exemple de schéma (voir fig. 2.5)

Le comptage HT est réalisé grâce au TT (transformateur de tension) et au TC (transformateur de courant).